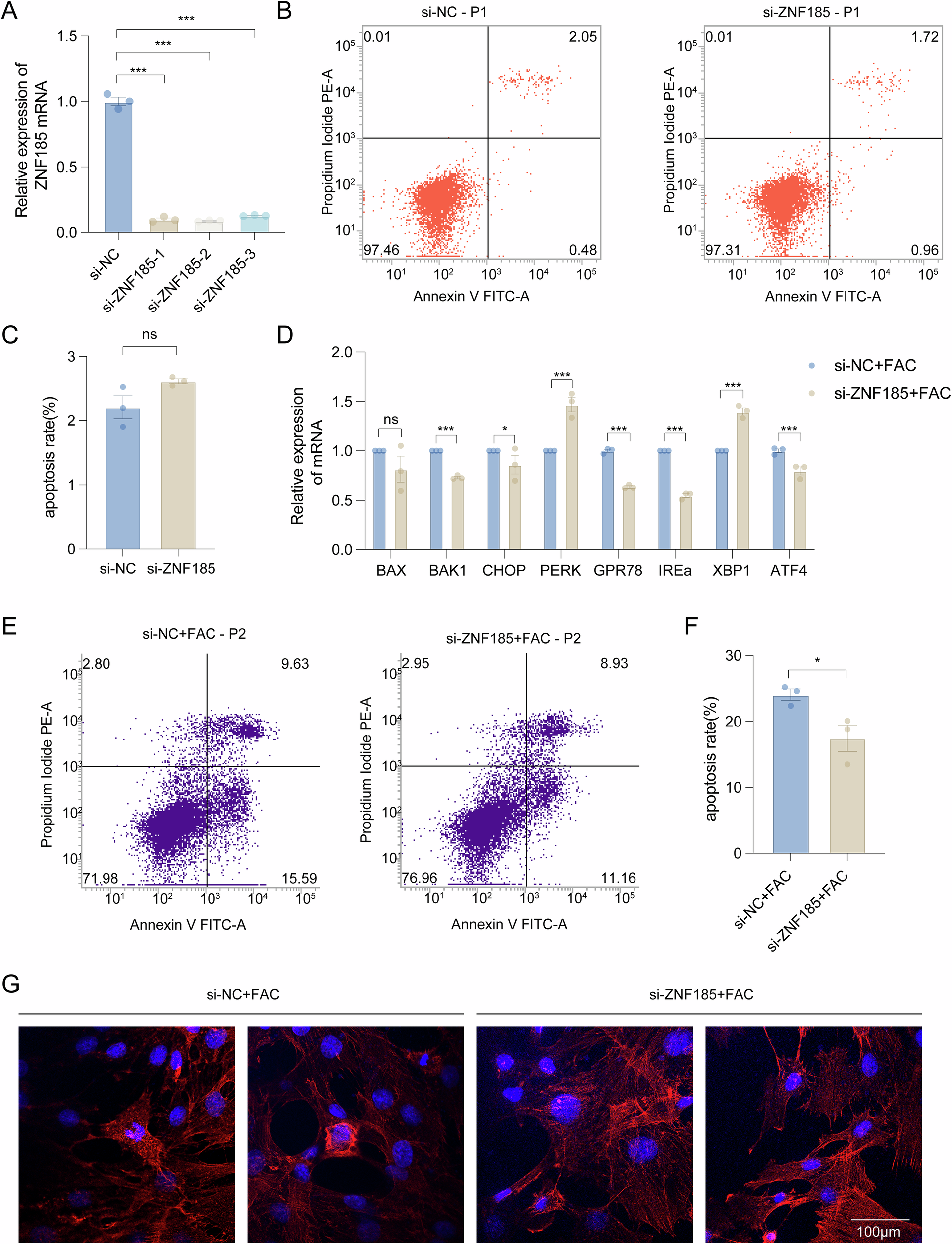
Fig. 6: Rescue effect of ZNF185 knockdown on KGN under iron overload.

A–C Three si-ZNF185 RNA was transfected into KGN cells. Then the ZNF185 expression and apoptosis rates were examined through qRT-PCR and flow cytometry, respectively (n = 3). D Real-time PCR validation of representative apoptosis and ER stress-related gene (n = 3) in KGN after FAC treatment. E, F The apoptosis rate of KGN cells under various FAC concentrations for 24 h after transfection of si-ZNF185 RNA (n = 3). G Morphology of cytoskeleton F-actin with iron overload was exhibited after transfection of si-ZNF185 RNA. Statistical analysis was performed using Student’s t-test (two groups) and one-way analysis of variance followed by the Bonferroni test (more than two groups). Data was shown as mean ± S.E.M. P-values were reported using GraphPad: not significant (ns), P > 0.05; *P < 0.05; **P < 0.01; ***P < 0.001. Bar = 100 μm.