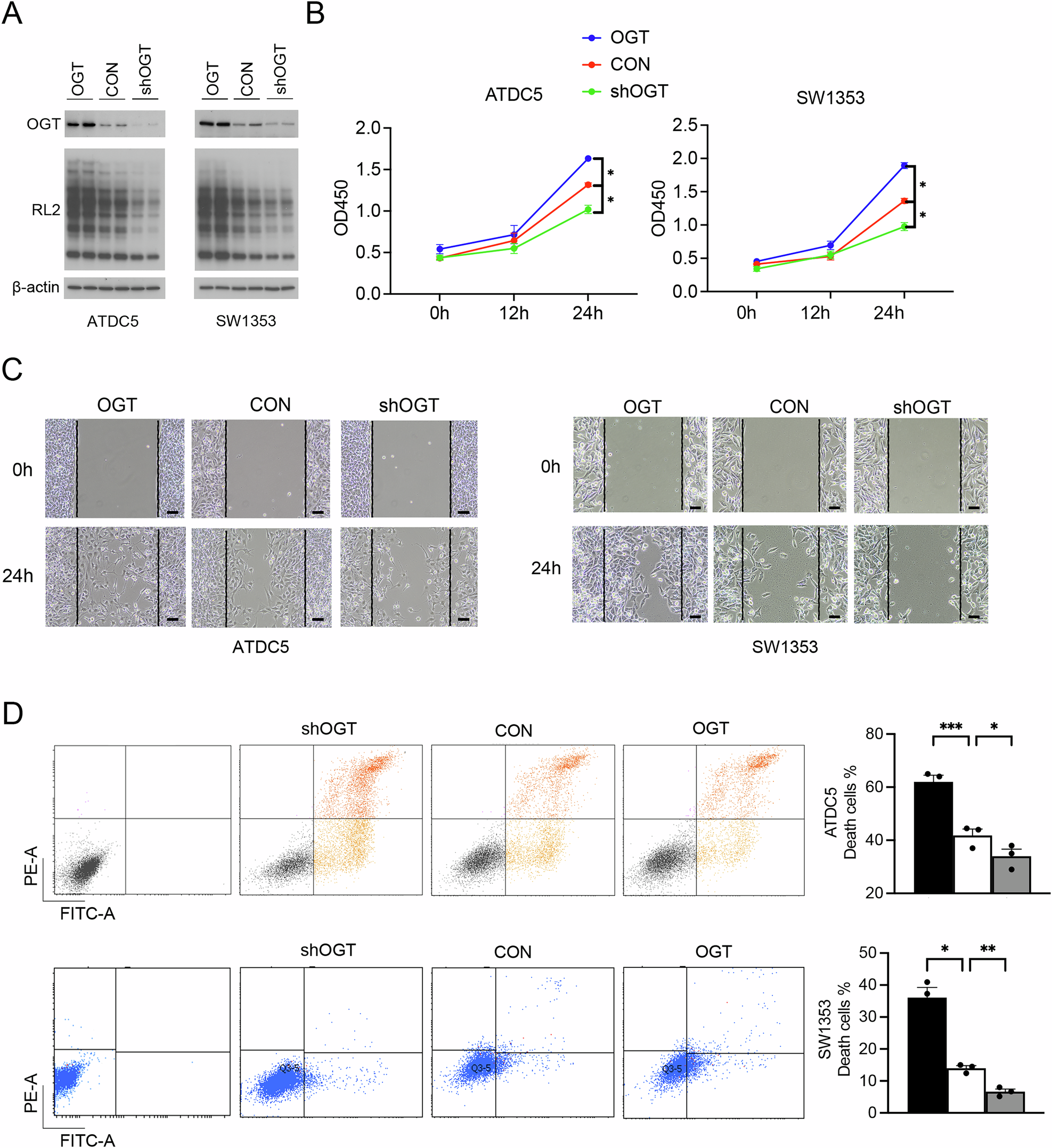
Fig. 3: OGT knockdown or overexpression modulates chondrocytes viability, migration, and apoptosis.

A Protein abundances of OGT and RL2 in ATDC5 and SW1353 cells transfected with shOGT or OGT-overexpressing lentivirus, The full, uncropped Western blots are available as Supplementary Fig. S8. B The viability of ATDC5 and SW1353 cells after transfection with shOGT or OGT-overexpressing lentivirus. C Migration ability of ATDC5 and SW1353 cells after transfection with shOGT or OGT-overexpressing lentivirus. D Apoptosis of ATDC5 and SW1353 cells after transfection with shOGT or OGT-overexpressing lentivirus. Within these analyses, β-actin serves as a reference marker. Calibration lines represent 100 μm, Uncertainty markers: SEM. *P < 0.05. **P < 0.01. ***P < 0.001.