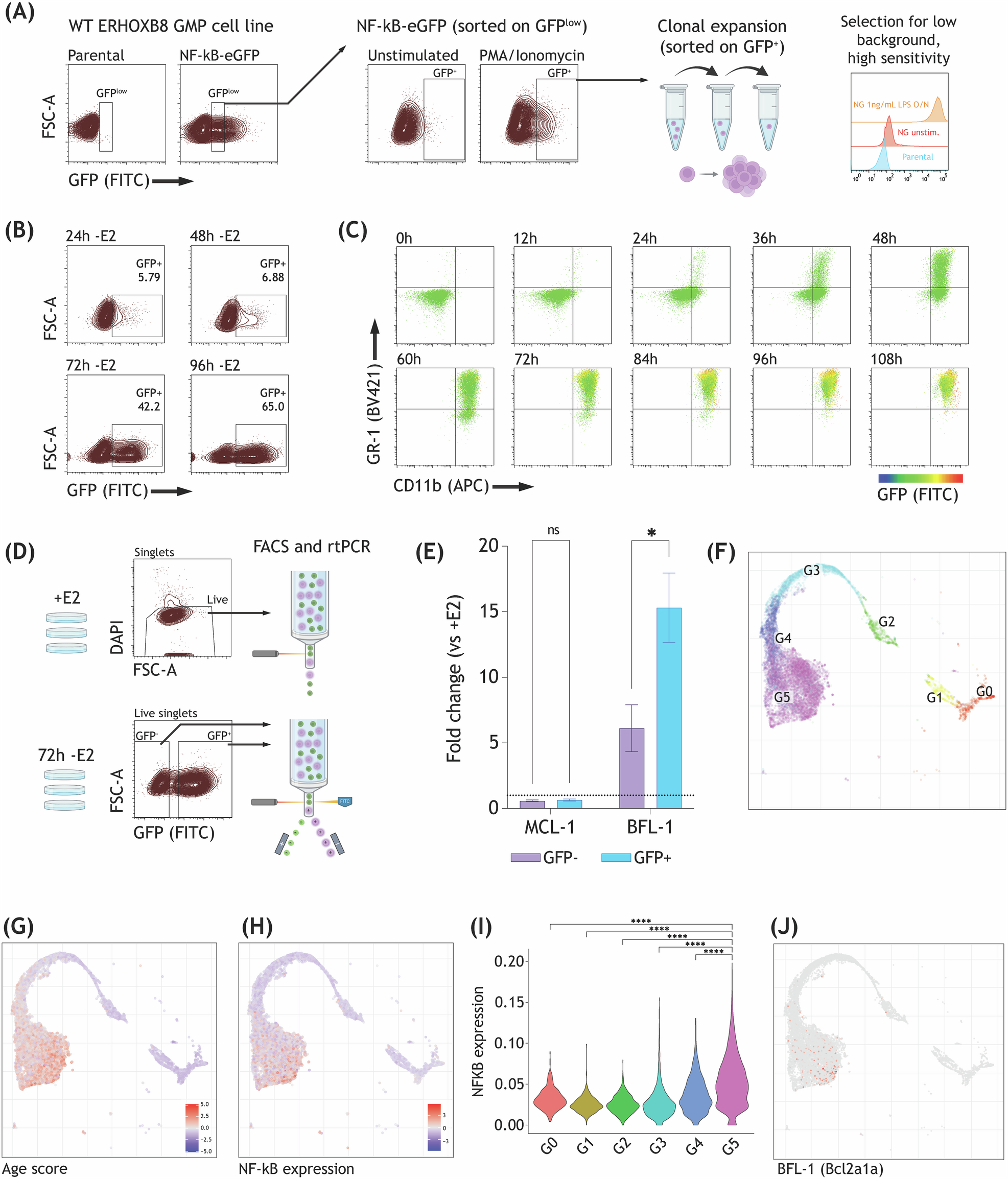
Fig. 1: Mature neutrophils increase NF-kB activity and BFL-1 expression.
From: Tracking NF-kB activity across steady-state neutrophil maturation

A Method for generating a low background, high sensitivity NF-kB-inducible GFP (NG) reporter cell line. WT ERHOXB8 cells were transduced with NF-kB-GFP reporter virus, sorted for GFPLOW, then stimulated with 100 nM PMA and 100 nM Ionomycin prior to sorting for GFPPOS. Cells from this population were expanded clonally by limiting dilution and clones were evaluated for GFP expression following overnight stimulation with 1 ng/mL LPS. FACS plots show live singlets. B NG cells were removed from β-estradiol (E2) at 24 h increments and analyzed for GFP positivity. Shown are singlets. C Same experiment shown in (B), but at 12 h increments and multiplexed with surface expression of GR-1 and CD11b. GFP positivity is indicated using the heatmap axis. D Sort strategy for gene expression analysis. +E2 cells were sorted from live singlets; 72 h -E2 cells were sorted from live singlets and based on GFP positivity. E Expression of BCL-2 family members in GFPPOS and GFPNEG -E2 cells normalized to +E2 expression. N = 3 independently cultured replicates of the same cell line, comparisons made using a paired, parametric t-test with multiple comparisons corrected for using the Holm-Å Ãdák method (MCL-1: p = 0.093, BFL-1: p = 0.009), *p ≤ 0.05, ns (not significant) p > 0.05. Shown is mean ± SD. F UMAP embedding showing neutrophil differentiation and maturation trajectories from G0 (GMP) to G5 (mature neutrophil). Single cell data was obtained from GSE137540. Scaled average expression of neutrophil aging signatures (G) and NF-kB signatures (H) visualized on UMAP embedding. I Violin plots of the NF-kB gene signature score in different neutrophil subsets. Significance was assessed using two-sided Wilcoxon rank sum test (complete list of p-values in Table S2), ****p < 0.0001. J UMAP visualization of BFL-1 expression. A, D Graphics were created with BioRender.com.