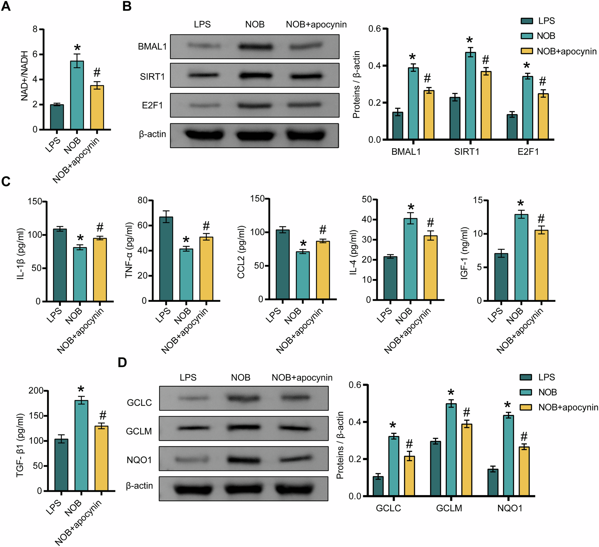
Fig. 3: NAD+ metabolism is involved in the regulation of NOB nanoparticles-mediated inflammation, oxidative stress, and BMAL1/SIRT1/E2F1 pathway in the presence of LPS.

A The NAD+/NADH levels were assessed by the NAD+/NADH assay kit. B The expressions of BMAL1, SIRT1, and E2F1 were detected by western blot. C The levels of IL-1β, TNF-α, CCL2, IL-4, IGF-1, and TGF-β1 were detected by ELISA. D The expressions of GCLC, GCLM, and NQO1 were detected by western blot. *P < 0.05, vs the LPS; #P < 0.05, vs the NOB. n = 3/group.