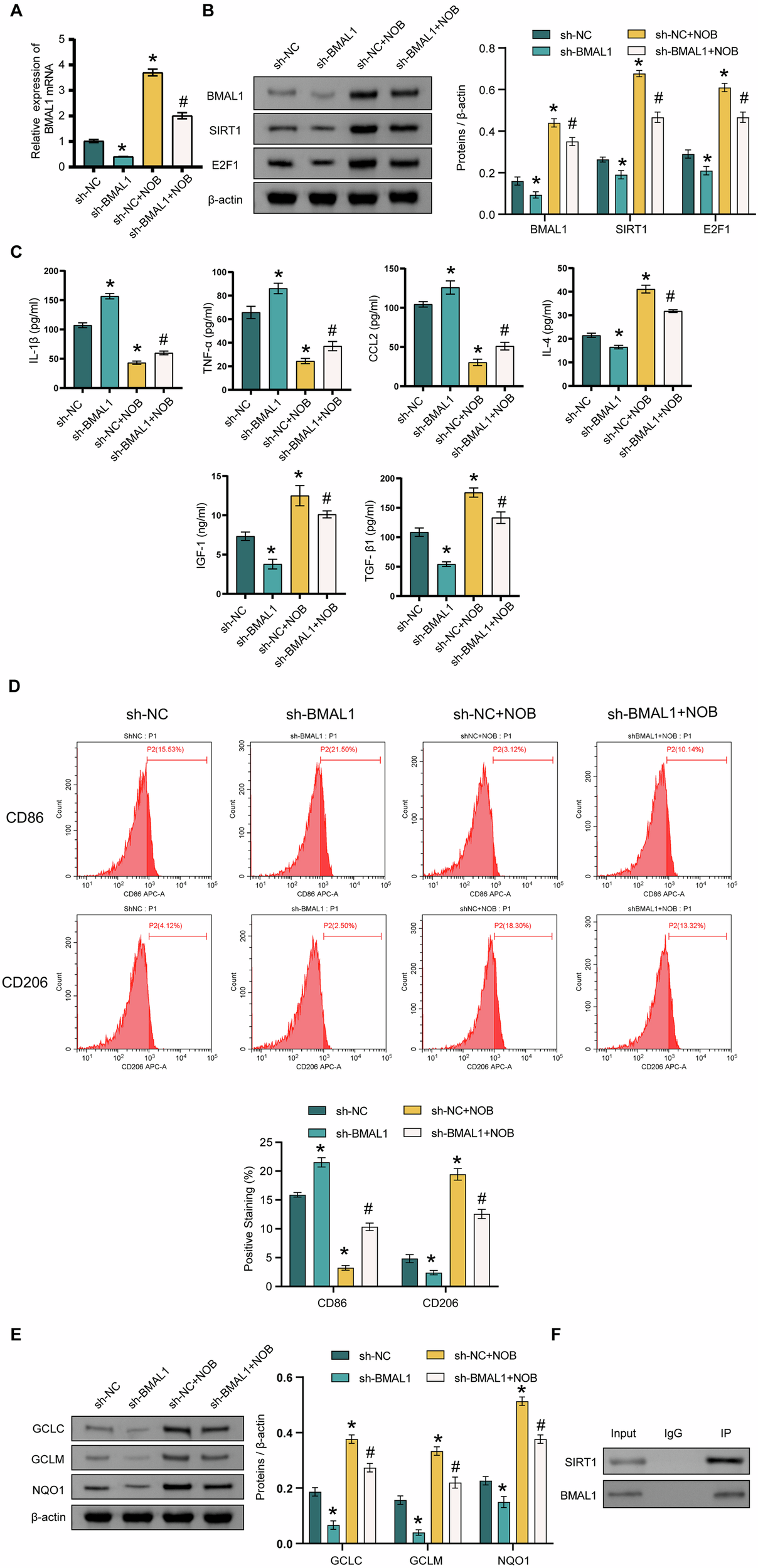
Fig. 4: Silencing of BMAL1 inhibits the effect of NOB nanoparticles on LPS-induced microglia M1 polarization and SIRT1/E2F1 axis.

A The BMAL1 expression was detected by qRT-PCR. B The BMAL1, SIRT1, and E2F1 expressions were detected by western blot. C The levels of IL-1β, TNF-α, CCL2, IL-4, IGF-1, and TGF-β1 were detected by ELISA. D The CD86 and CD206 expressions were detected by FCM. E The GCLC, GCLM, and NQO1 expressions were detected by western blot. F The interaction of SIRT1 and BMAL1 was assessed by coIP. *P < 0.05, vs the sh-NC; #P < 0.05, vs the sh-NC + NOB. n = 3/group.