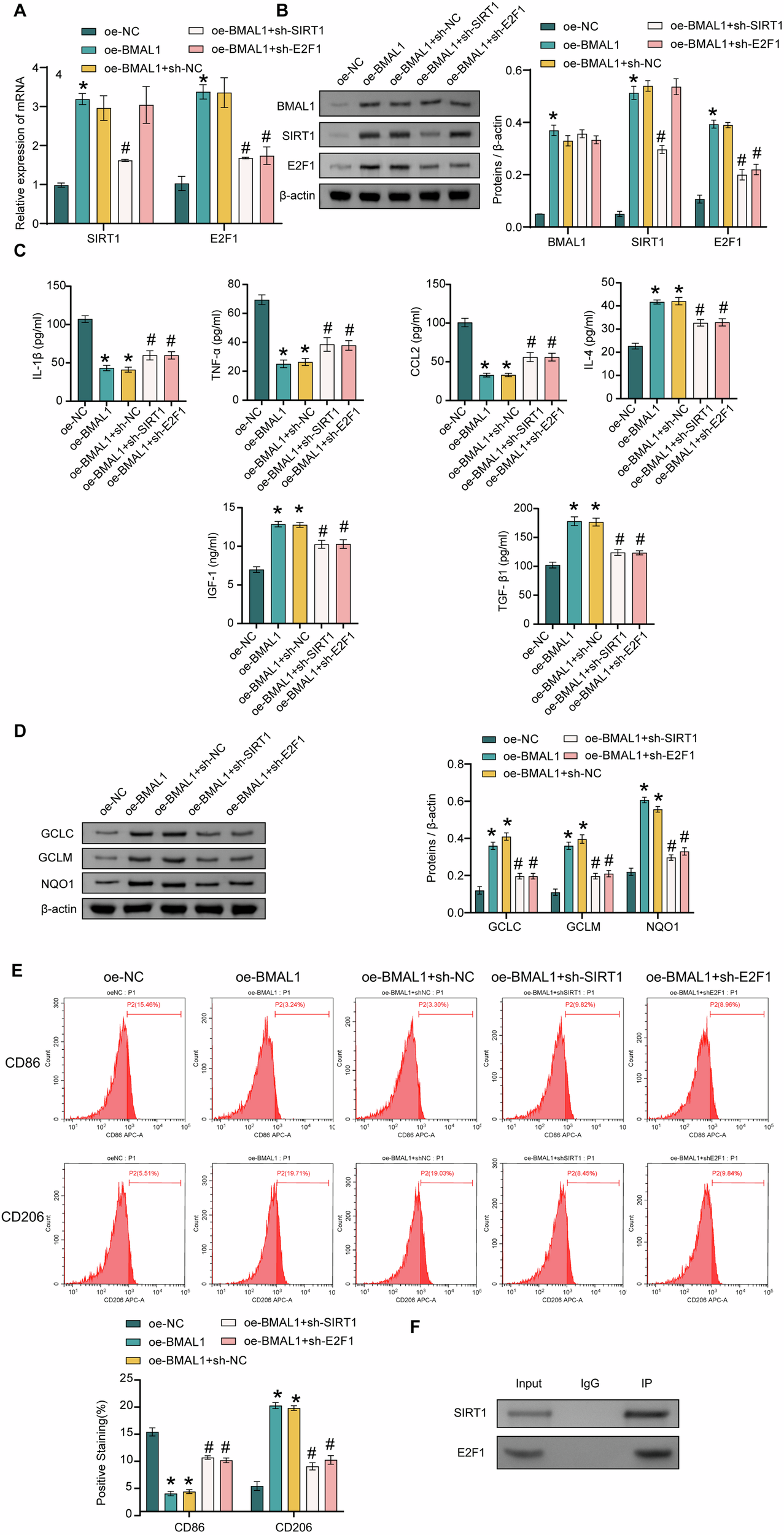
Fig. 5: BMAL1 mediated LPS-induced microglial M1/M2 polarization via the SIRT1/E2F1 axis.

A The expressions of SIRT1 and E2F1 were detected by qRT-PCR. B The BMAL1, SIRT1, and E2F1 expressions were detected by western blot. C The levels of IL-1β, TNF-α, CCL2, IL-4, IGF-1, and TGF-β1 were detected by ELISA. D The GCLC, GCLM, and NQO1 expressions were detected by western blot. E The CD86 and CD206 expressions were detected by FCM. F The interaction of SIRT1 and E2F1 was assessed by coIP. *P < 0.05, vs the oe-NC; #P < 0.05, vs the oe-BMAL1 + sh-NC. n = 3/group.