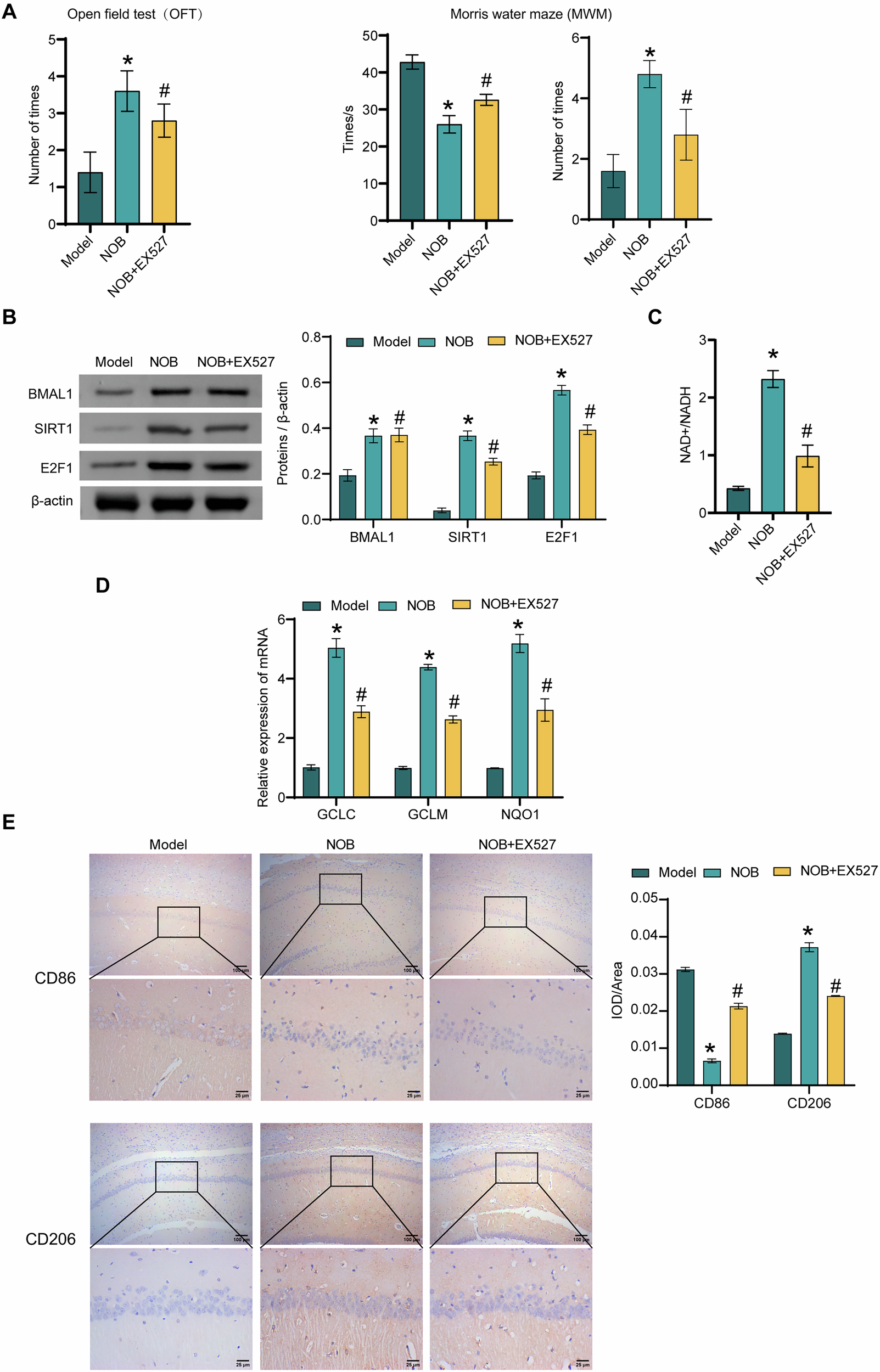
Fig. 6: NOB nanoparticles ameliorate chronic PSD-induced cognitive deficits and microglia polarization in rats through activation of SIRT1.

A The number of times the rats entered the central zone was recorded by the OFT. The time to find the platform (escape latency) and the number of times the rat crossed the original platform within 2 min were counted by the MWM. n = 6. B The expression levels of BMAL1, SIRT1 and E2F1 were detected by western blot. n = 3. C The NAD+/NADH levels were assessed by kit. n = 3. D The expressions of GCLC, GCLM and NQO1 were detected in hippocampal tissues by qRT-PCR. n = 3. E The expressions of CD86 and CD206 were assessed by IHC in hippocampal tissue. n = 3. *P < 0.05, vs the Model; #P < 0.05, vs the NOB.