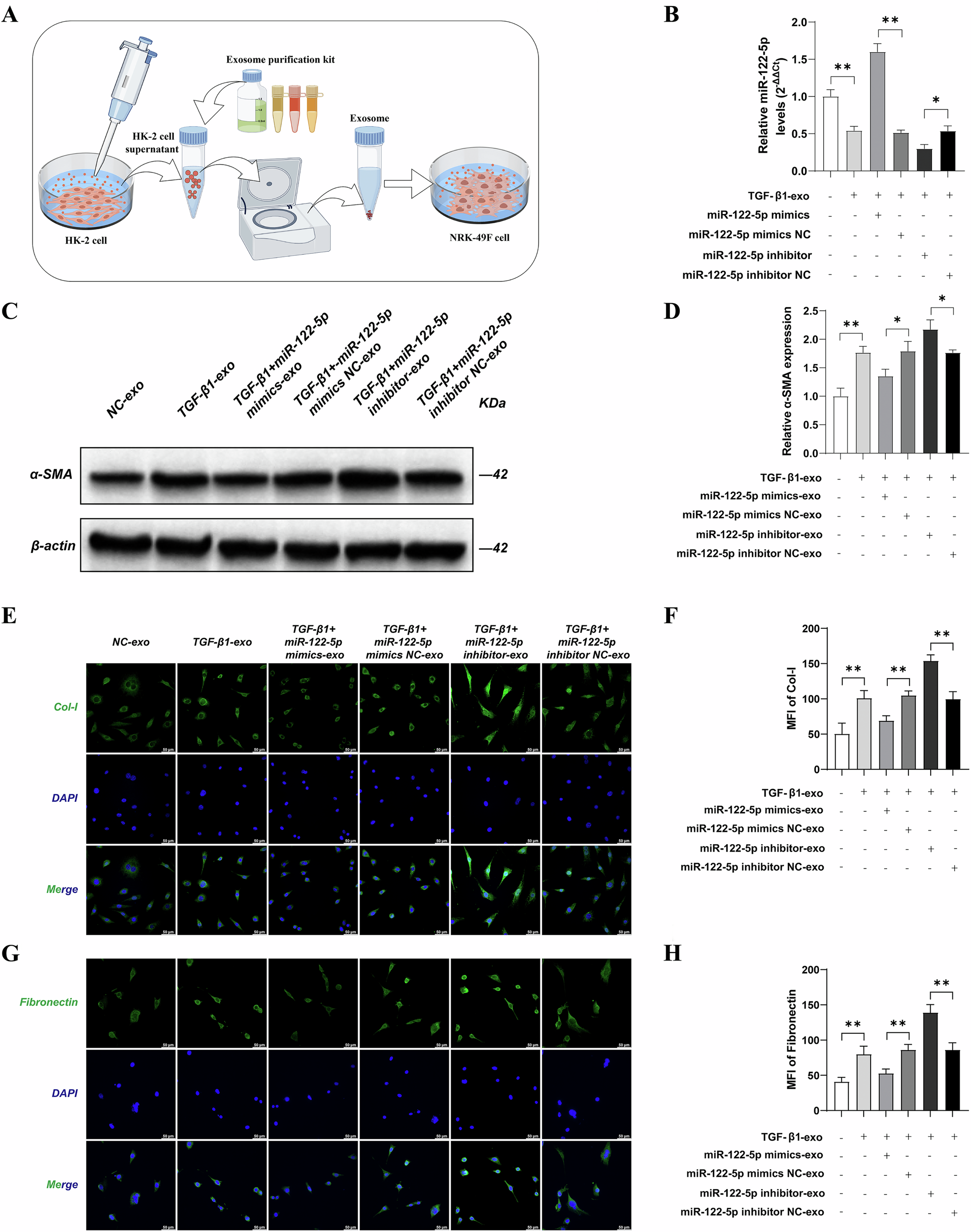
Fig. 2: Exosomes secreted by HK-2 cells overexpressing miR-122-5p were able to improve fibrosis in NRK-49F cells induced by TGF-β1.

A Flow diagram of exosomes co-cultured with NRK-49F cells stimulated by TGF-β1; B The levels of miR-122-5p miRNA in the exosomes obtained from HK-2 cells were detected by quantitative polymerase chain reaction (qPCR); C Western blot was used to detect the expression of α-SMA in each group; D Relative expression levels of α-SMA in each group; E, F The detection of Col-I expression in NRK-49F cells were conducted by immunofluorescence. G, H The detection of Fibronectin expression in NRK-49F cells were conducted by immunofluorescence. Results are shown as mean ± SD for three individual experiments. **P < 0.01.