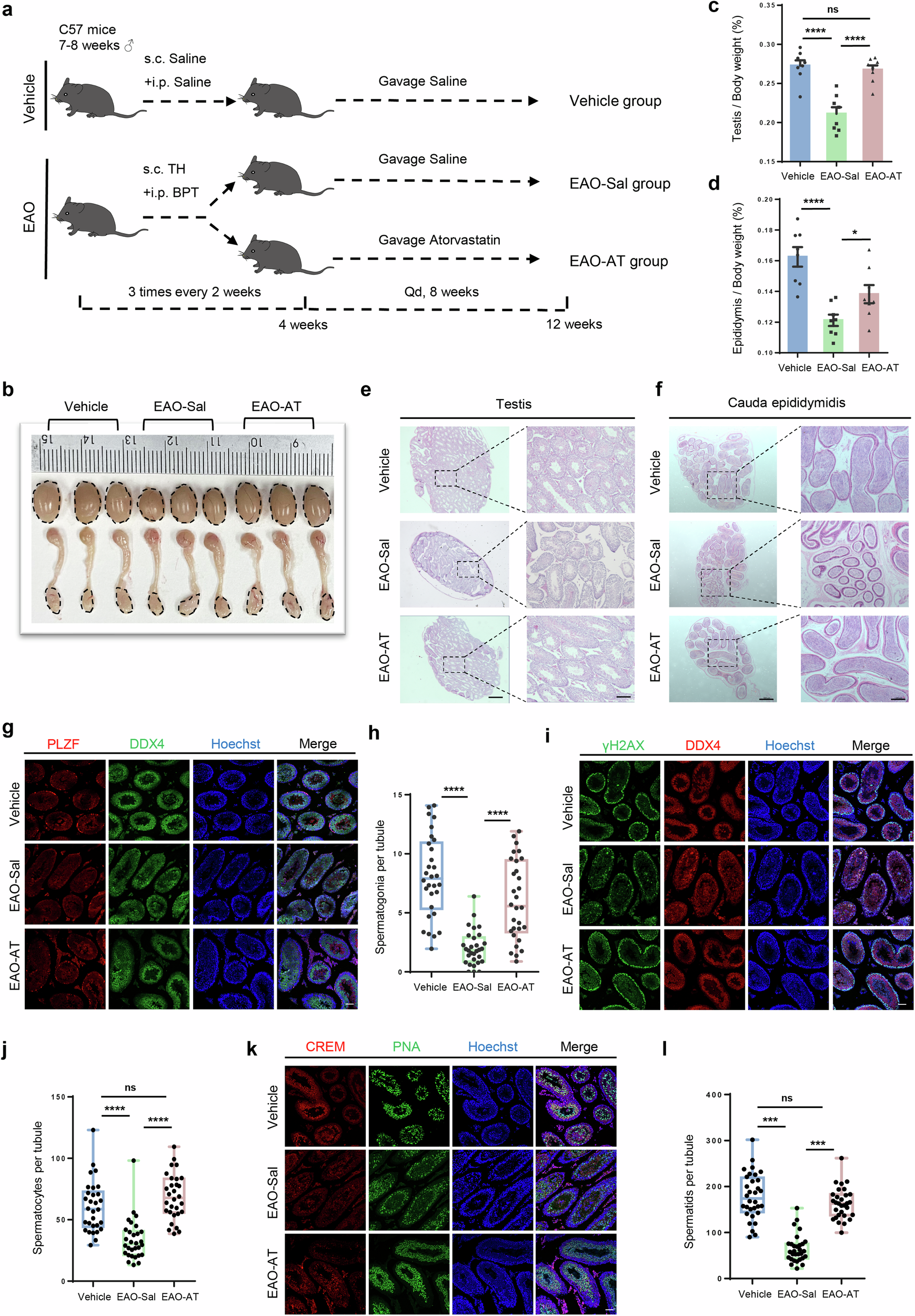
Fig. 1: Atorvastatin treatment improves spermatogenesis in EAO mice.

a Schematic illustration of the experimental design for the gavage administration of atorvastatin in EAO mice. S.c. subcutaneous injection, i.p. intraperitoneal injection, TH testicular homogenate, BPT Bordetella pertussis toxin. b Bright field images of mouse testis and epididymis in Vehicle, EAO-Sal and EAO-AT groups. c, d Coefficient of testis (testis/body weight) and epididymis (epididymis/body weight) in Vehicle, EAO-Sal and EAO-AT groups, n = 8. Histological sections of testis (e) and cauda epididymidis (f) in Vehicle, EAO-Sal and EAO-AT groups, stained with hematoxylin and eosin (H&E), dotted box represents the enlarged area shown. Scale bar, 500 μm (left), 200 μm (right). Representative immunofluorescence images (g, i, k) and quantitative analysis (h, j, l) of the number of spermatogonia, spermatocytes, and spermatids in the tubule of testis from 30 randomly selected fields. DDX4 labeled germ cells, DDX4 and PLZF co-staining labeled spermatogonia, DDX4 and γH2AX co-staining labeled spermatocytes, CREM, and PNA co-staining labeled spermatids. Scale bar, 50 μm, n = 5 testis samples per group. Data are presented as mean ± SEM, *P < 0.05, ****P < 0.0001, ns indicates no statistical significance.