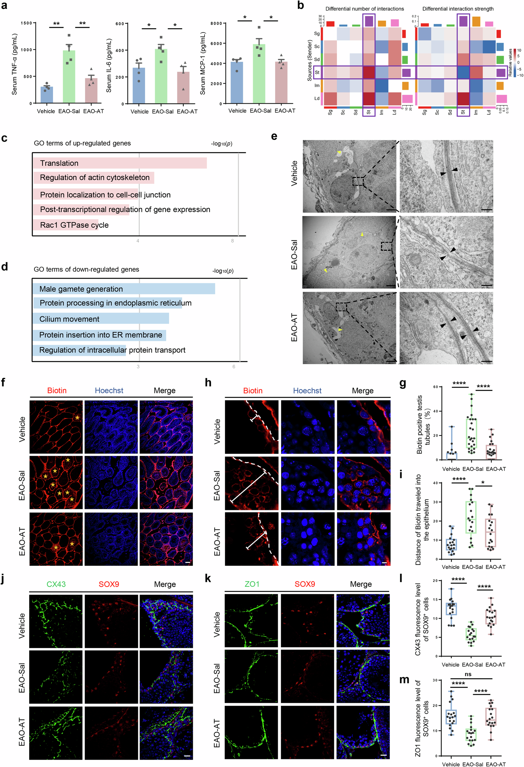
Fig. 3: Atorvastatin ameliorated testicular inflammation and restored damaged BTB in EAO mice.

a TNF-α, IL-6, and MCP-1 levels in serum of mice from Vehicle, EAO-Sal and EAO-AT groups measured by ELISA, n = 4. b Heatmap of differential interaction number (left) and strength (right) between EAO mice and normal control group. In the color bar, red (or blue) represents increased (or decreased) signaling in the EAO compared to the normal control group. c, d Enriched GO terms in the upregulated and downregulated genes of Sertoli cells from EAO mice versus with normal control. e Representative TEM images of testis from Vehicle, EAO-Sal and EAO-AT groups, showing BTB ultrastructure. Black arrows indicate tight junctions, while yellow arrows indicate Sertoli cell nuclei. Bars: left 2 µm; right 250 nm. f, g Immunofluorescence of biotin (red) and biotin-positive seminiferous tubules percentage in testis of Vehicle, EAO-Sal and EAO-AT groups from 24 randomly selected fields. Yellow asterisks indicate biotin-positive seminiferous tubules. Scale bar, 50 μm. n = 4 testis samples per group. h, i Immunofluorescence staining image and statistical histogram of the distance of biotin traveled into tubules in each group from 18 seminiferous tubules. The dashed lines indicate the boundary of the seminiferous tubules, and the solid lines indicate the biotin running distance. Scale bar, 5 μm. n = 4 testis samples per group. j, k Immunofluorescence of CX43 and ZO1 (green) co-stained with SOX9 (red) in Vehicle, EAO-Sal and EAO-AT groups. SOX9 labeled Sertoli cells, CX43 labeled Connexin43, ZO1 labeled Tight junction protein 1. Scale bar, 5 μm. l, m Quantitative analysis for immunofluorescence intensity of CX43 and ZO1 from 18 randomly selected fields. n = 4 testis samples per group. Data are presented as mean ± SEM, *P < 0.05, **P < 0.01, ****P < 0.0001, ns indicates no statistical significance.