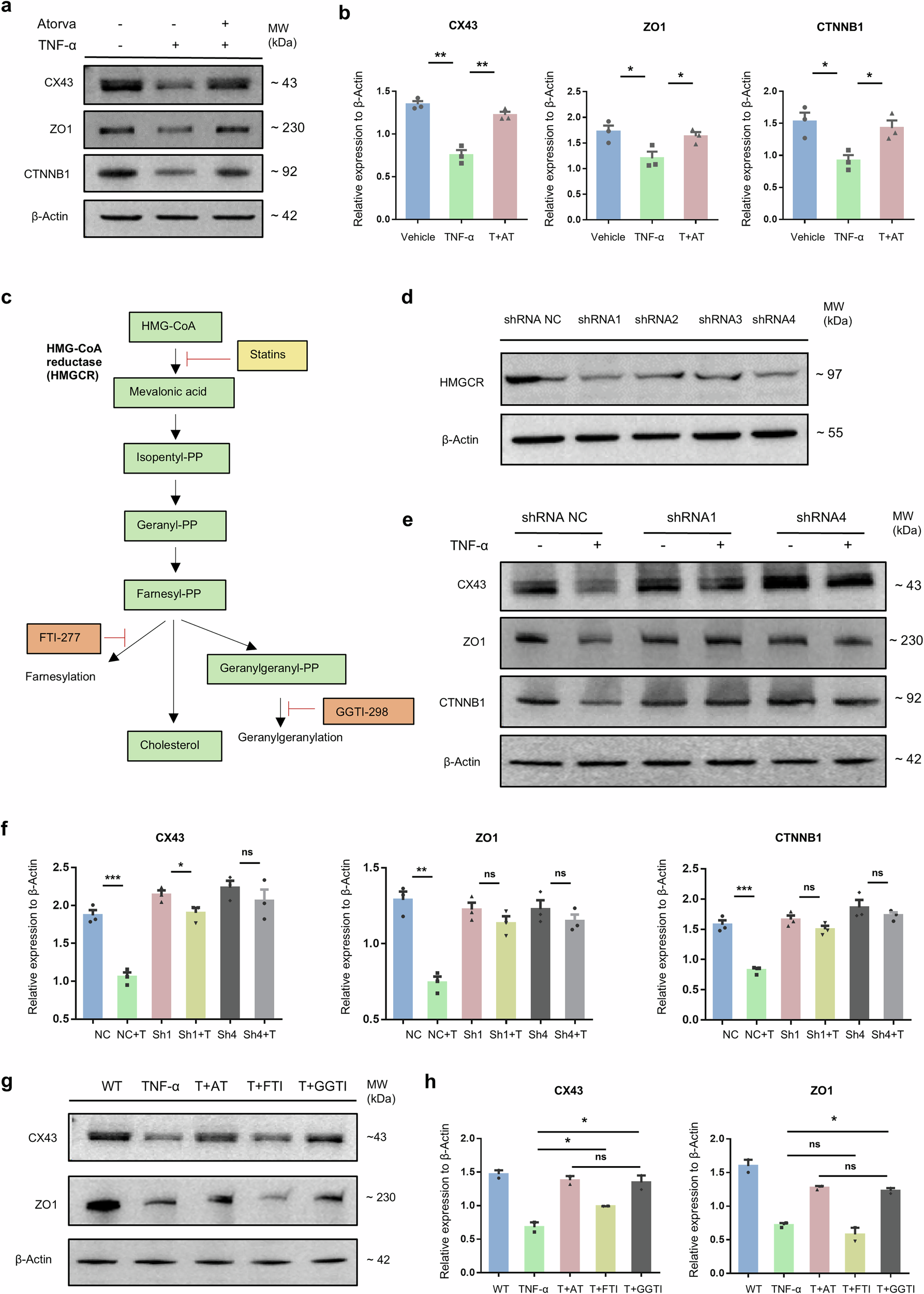
Fig. 4: Atorvastatin functions by suppressing the HMGCR and mevalonate pathways in TM4 Sertoli cells.

Representative images of western blot (a) and grayscale value analysis (b) of CX43, ZO1, and CTNNB1 in TM4 Sertoli cells (Vehicle group), and cells treated with 50 ng/mL TNF-α for 48 h (TNF-α group) or followed by 1 μM atorvastatin for 24 h (T + AT group), n = 3. β-Actin was used as the loading control. c Schematic overview of the statin target and mevalonate pathway. Main metabolites are shown in green boxes, PP means pyrophosphate. d Western blot analysis of HMGCR in TM4 cells after transfection with different shRNAs. e Representative images of western blot of CX43, ZO1 and CTNNB1 in TM4 Sertoli cells after transfection with #1 (shRNA1) or #4 shRNA (shRNA4) and being treated with 50 ng/mL TNF-α for 48 h. shRNA NC indicates non-targeting shRNA, n = 3. f Grayscale analysis in (e) was assessed using ImageJ. NC represents shRNA NC, NC + T represents shRNA NC treated with TNF-α, Sh1 and Sh4 represent shRNA1 and 4, whereas Sh1+T and Sh4+T represent shRNAs treated with TNF-α accordingly. g, h Representative images of western blot and grayscale value analysis of CX43 and ZO1 in TM4 Sertoli cells treated with 50 ng/mL TNF-α for 48 h (TNF-α) or followed by 1 μM atorvastatin (T + AT) or 1 μM FTI (farnesyltransferase inhibitor-277, FTI-277) or 10 μM GGTI (geranylgeranyltransferase I inhibitor-298, GGTI-298) treatment respectively (T + FTI and T + GGTI) for 24 h, n = 3. Data are presented as mean ± SEM, *P < 0.05, **P < 0.01, ***P < 0.001, ns indicates no statistical significance.