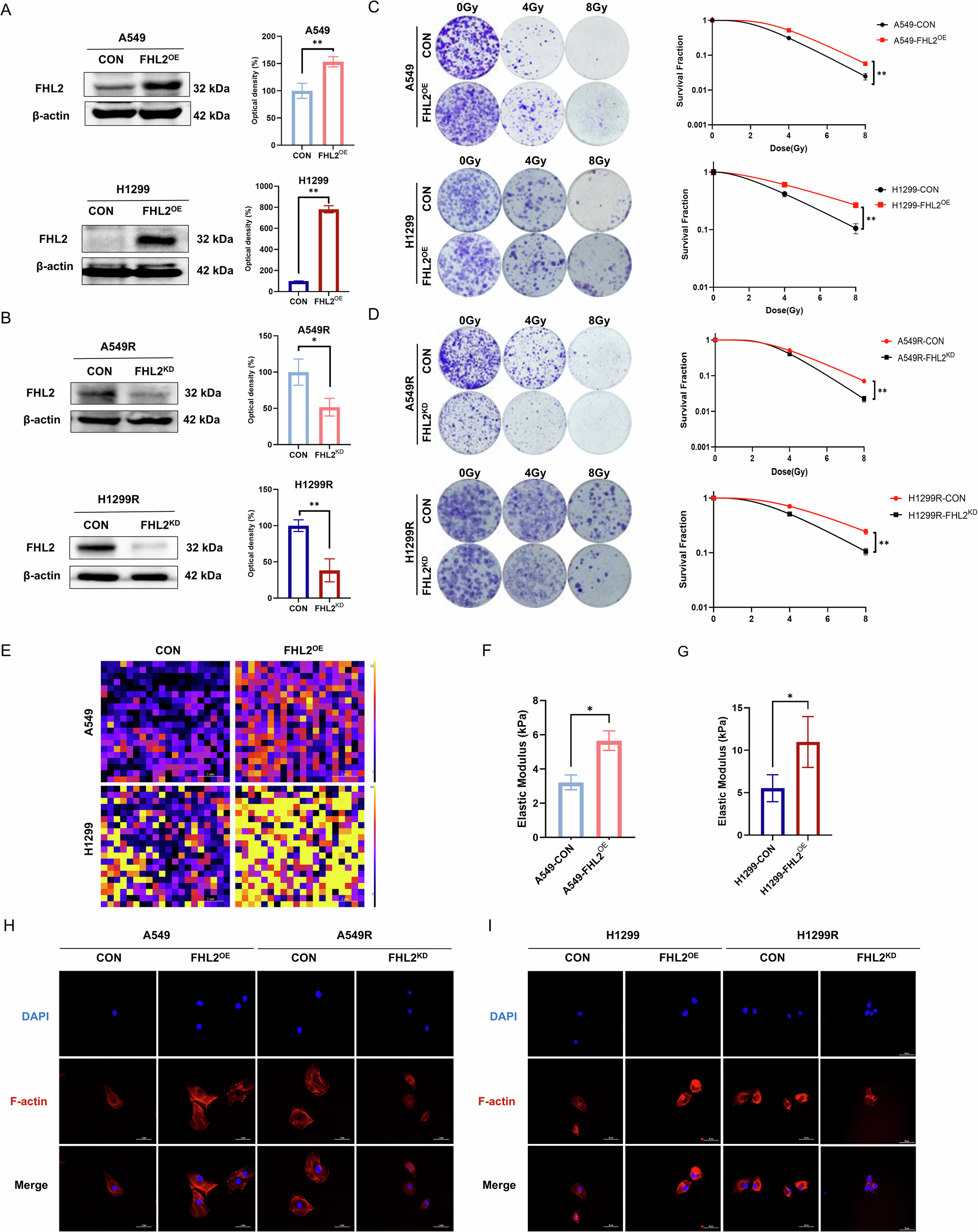
Fig. 2: Elevated FHL2 expression in radioresistant NSCLC cell lines drives resistance.

A, B Western blotting analysis demonstrating efficient FHL2 overexpression in A549 and H1299 cells and successful knockdown in A549R and H1299R cells (n = 3). C, D Clonogenic assay showing increased cell survival post-irradiation in A549-FHL2OE and H1299-FHL2OE cells compared to control cells and reduced cell survival post-irradiation in A549R and H1299R cells with FHL2 knockdown (n = 3). E Modulus heatmaps in A549 and A549-FHL2OE, H1299 and H1299-FHL2OE cells. F, G Quantitative analysis of elastic modulus values in A549 and A549-FHL2OE, H1299 and H1299-FHL2OE cells (n = 3). H, I Immunofluorescence images showing cytoskeletal changes in A549 and A549R, H1299 and H1299R, following the modulation of FHL2 expression. Mean ± SD. * p < 0.05, ** p < 0.01.