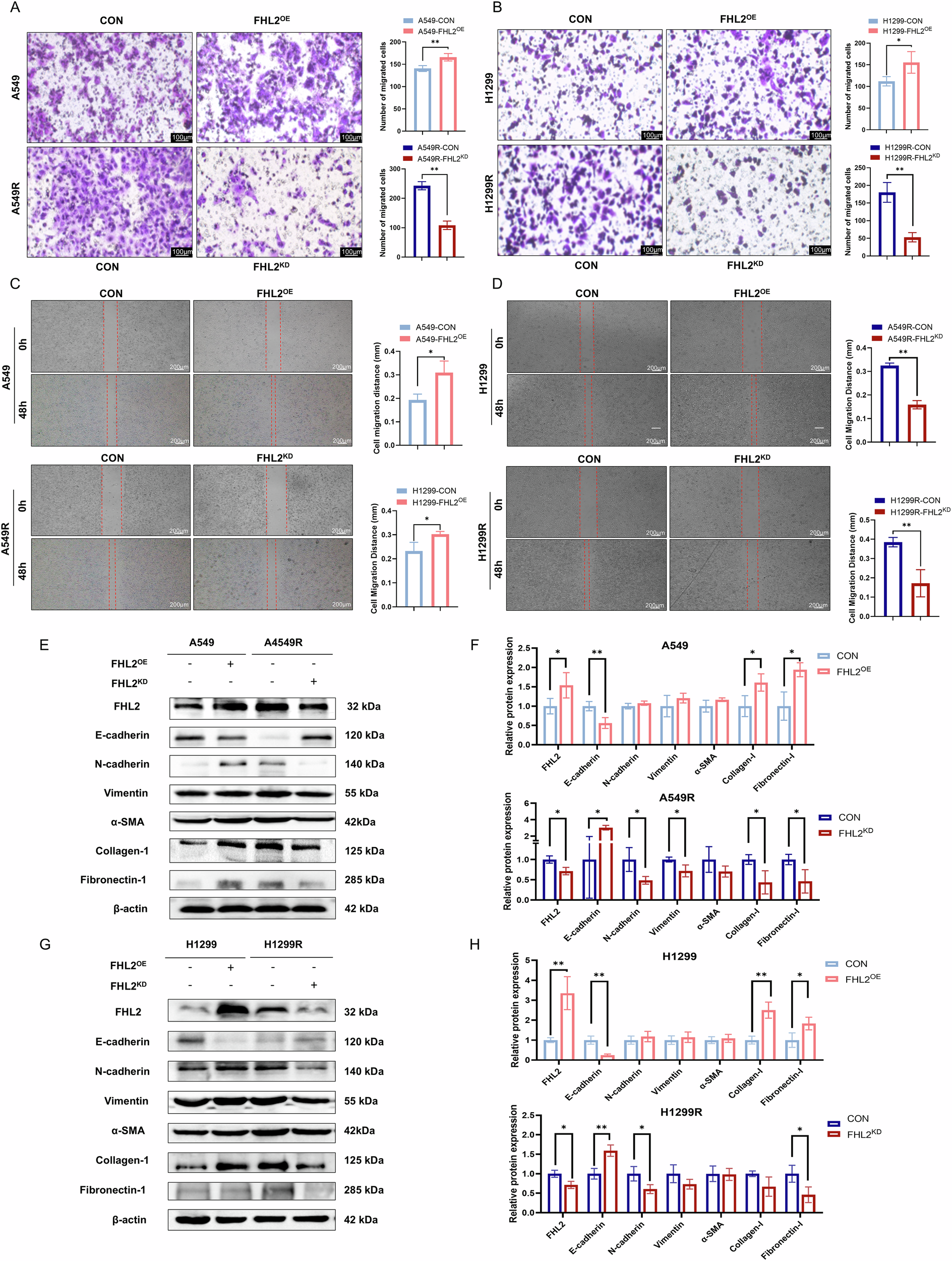
Fig. 3: FHL2 promotes ECM deposition and EMT phenotype in NSCLC cells.

A, B Transwell assay and quantitative analysis after overexpression of FHL2 in A549 and H1299 cells, and knockdown of FHL2 in A549R and H1299R cells (n = 3). C, D Wound healing assay and quantitative analysis after overexpression of FHL2 in A549 and H1299 cells, and knockdown of FHL2 in A549R and H1299R cells (n = 3). E, F Western blotting and quantitative analysis of FHL2, E-cadherin, N-cadherin, vimentin, α-SMA, collagen-1, and fibronectin-1 expression in A549 with FHL2 overexpression, and in A549R with FHL2 knockdown (n = 3). G, H Western blotting and quantitative analysis of FHL2, E-cadherin, N-cadherin, vimentin, α-SMA, collagen-1, and fibronectin-1 expression in H1299 with FHL2 overexpression, and in H1299R with FHL2 knockdown (n = 3). Mean ± SD. *p < 0.05, **p < 0.01.