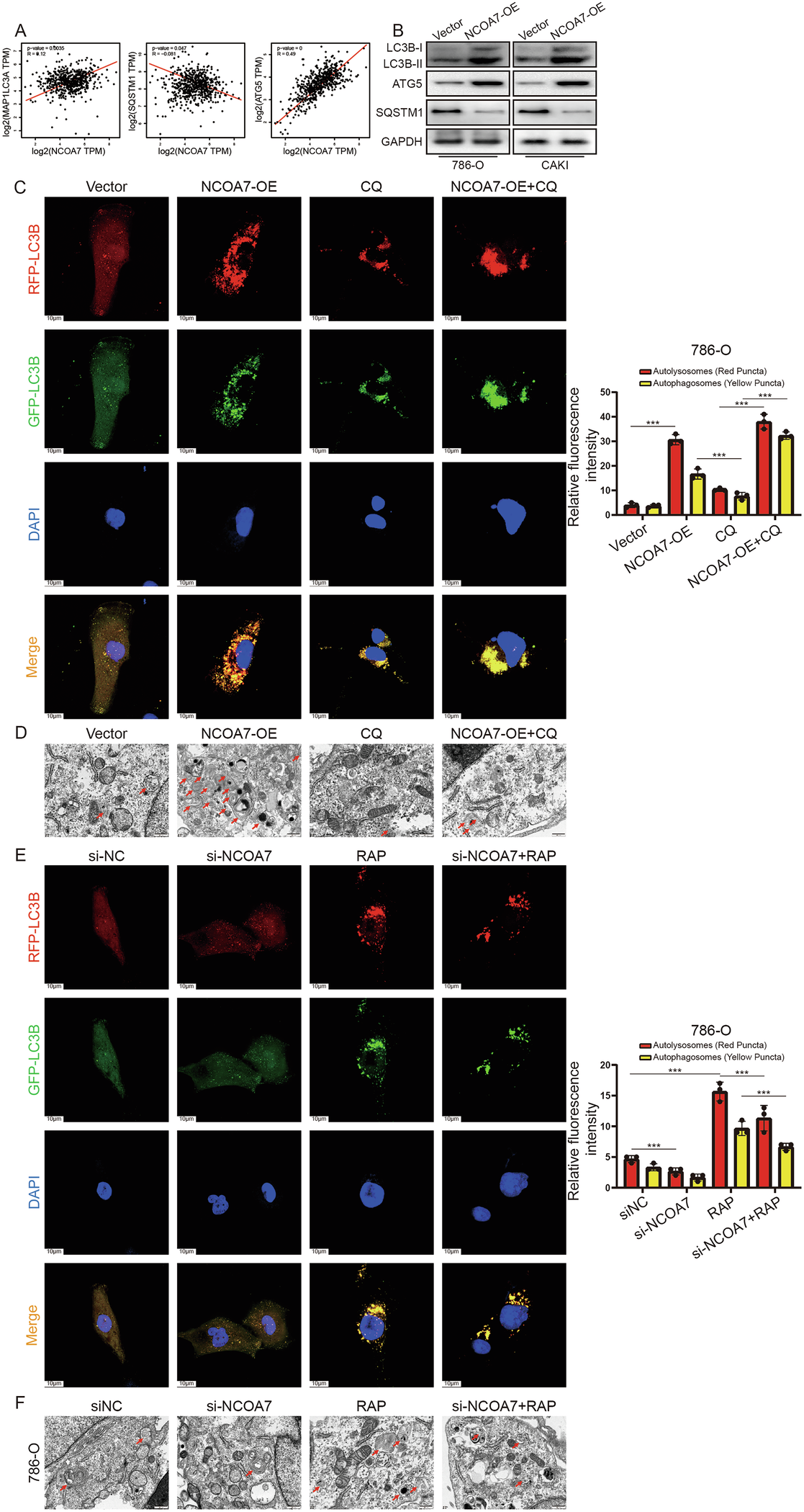
Fig. 5: NCOA7 mediates cellular lipid accumulation in tumors by inducing autophagic flow.

A Correlation between NCOA7 expression levels and autophagy-related proteins (MAP1LC3A, SQSTM1, ATG5). B Effect of NCOA7 overexpression on the autophagy-related protein LC3, ATG5, and SQSTM1. C Confocal microscopy images showing the impact of different treatments on autophagosomes. Overexpression of NCOA7 leads to increased autophagic flux, indicated by the presence of red puncta similar to RAP treatment, whereas CQ inhibits autophagy induced by NCOA7. Scale bar: 10 μm. n = 3. D Electron microscopy images showing the impact of different treatments on autophagosomes. Overexpression of NCOA7 significantly increases the number of autophagosomes (indicated with red arrows). In NCOA7-overexpressing cells, typical features of enhanced autophagy, including increased numbers of autophagosomes and autolysosomes, as well as evidence of accelerated lipid droplet turnover, were observed. These images provide morphological support for the role of NCOA7 in promoting autophagy and lipid metabolism. Scale bar: 500 nm. E Confocal microscopy images showing the impact of different treatments on autophagosomes. NCOA7 knockdown resulted in reduced autophagic flux. Scale bar: 10 μm. n = 3. F Electron microscopy images showing the impact of different treatments on autophagosomes. Inhibition of NCOA7 expression markedly reduces the number of autophagosomes. Scale bar: 500 nm. n = 3. ns: not significant. *P < 0.05, **P < 0.01, ***P < 0.001. Data are presented as mean ± SD from at least three independent experiments. Statistical analysis was performed using Pearson correlation (A), one-way ANOVA with Tukey’s post hoc test (C, E), and Student’s t test where appropriate. ccRCC clear cell renal cell carcinoma, NCOA7 nuclear receptor co-activator 7.