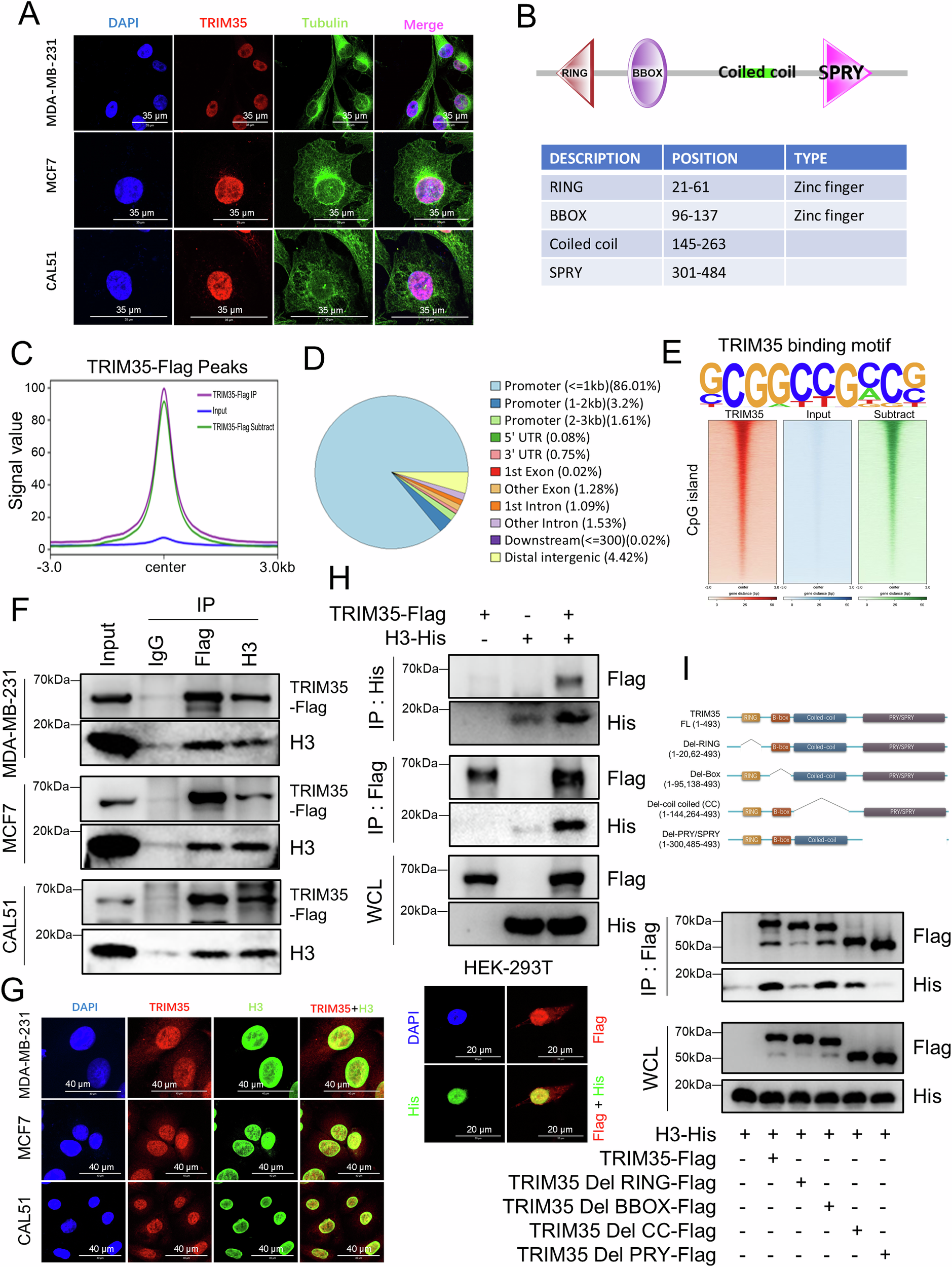
Fig. 3: TRIM35 specifically binds to genomic promoters and interacts with H3.

A Immunofluorescence staining was used to detect TRIM35 localization in breast cancer cells, scale bar = 35 μm. B The SMART website was used to visualize the TRIM35 protein structure. C Display of ChIP-seq signal values (The TRIM35-Flag subtract group is the result of subtracting the input group from the IP group). D The pie chart showing the distribution of TRIM35-Flag ChIP peaks across the human genome. E TRIM35 binding motif (up), and plotHeatmap showing TRIM35-Flag ChIP-seq signals on CpG islands (bottom). Co-IP and western blotting were performed to detect the TRIM35-H3 interactions (breast cancer cells (F), HEK-293T cells (H)). Immunofluorescence staining was utilized to detect the co-localization of TRIM35 with H3 (endogenous co-localization in breast cancer cells (G) (scale bar = 40 μm) and exogenous co-localization in HEK-293T cells (H) (scale bar = 20 μm)). I Schematic diagram of the TRIM35 truncation mutants (up). Co-IP and western blotting were used to identify key structural domains of TRIM35 interacting with H3 (bottom).