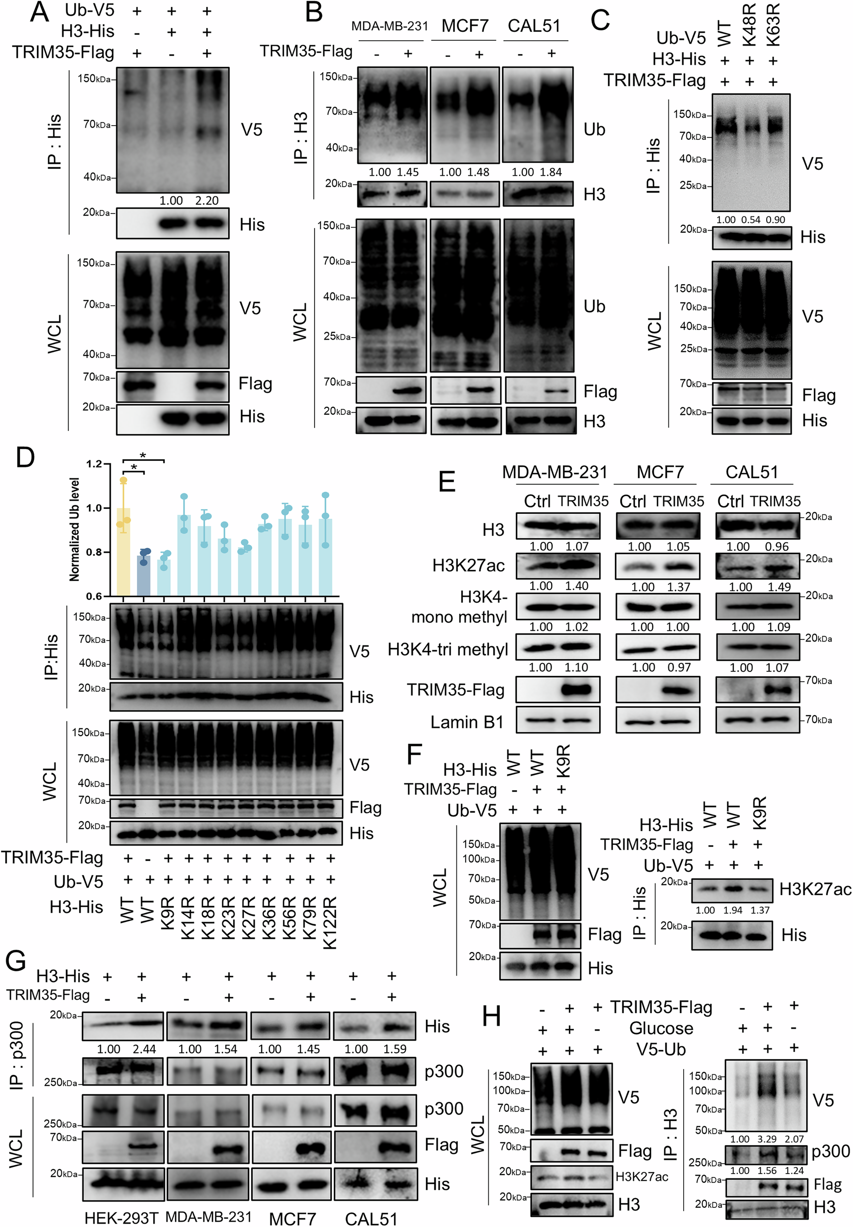
Fig. 4: TRIM35 polyubiquitinates H3, and the ubiquitination signal recruits p300 to acetylate H3K27.

Co-IP and western blotting were performed to detect H3 polyubiquitination mediated by TRIM35 in breast cancer cells (B) and HEK-293T cells (A). C Co-IP and western blotting were used to detect the polyubiquitination form of H3 mediated by TRIM35 in HEK-293T cells. D Co-IP and western blotting were utilized to identify the H3 ubiquitination sites mediated by TRIM35 in HEK-293T cells, with ubiquitination levels normalized to His in the IP group. Data are presented as mean ± SD (n = 3), * means p < 0.05. E Western blotting was used to detect the effect of TRIM35 overexpression on H3 protein levels and several epigenetically modified H3 proteins. F Co-IP and western blotting were performed to confirm TRIM35 overexpression-induced H3K27 acetylation results from H3 ubiquitination in HEK-293T cells. G Co-IP and western blotting were used to confirm TRIM35 overexpression enhanced the p300-H3 interaction. H Co-IP and western blotting were utilized to confirm the enhanced p300-H3 interaction induced by TRIM35 overexpression is a result of H3 ubiquitination. At 32 h post-transfection, HEK-293T cells in the third group were subjected to incubation in glucose-free medium for 4 h prior to protein extraction and subsequent analysis.