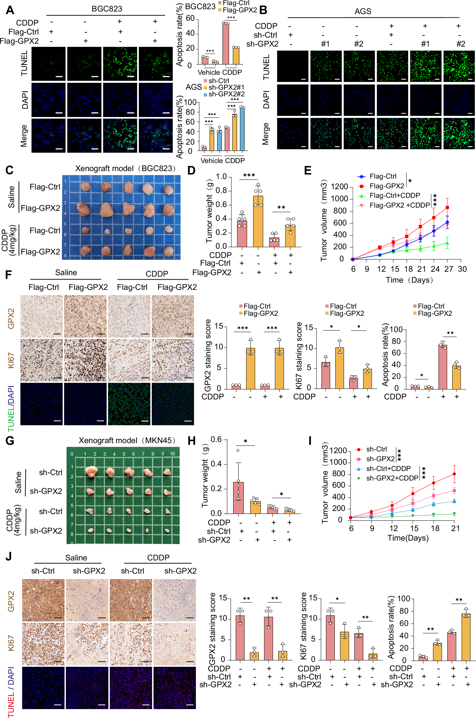
Fig. 8: Elevated expression of GPX2 can counteract apoptosis induced by cisplatin and diminish drug sensitivity.

A, B GPX2-overexpressed BGC823 cells (0.8 μg/ml) and GPX2-knockdown AGS cells (1.6 μg/ml) were treated with cisplatin for 24 h. Apoptosis levels were assessed using the TUNEL assay. Scale bars = 100 μm. C–F BGC823 cell-derived subcutaneous xenografts. C Representative images of subcutaneous tumors from each group. D Graph showing the tumor weights at the end of the experiment. E Tumor growth curves, with tumor volumes, are monitored every 3 days. F Immunohistochemistry (IHC) was used to assess the expression of GPX2 and Ki67 in subcutaneous tumors of each group. Scale bars = 50 μm. The apoptosis levels in the subcutaneous tumors of each group were evaluated using the TUNEL assay. Scale bars = 100 μm. G–J MKN45 cell-derived subcutaneous xenografts. G Representative images of subcutaneous tumors from each group. H Graph showing the tumor weights at the end of the experiment. I Tumor growth curves, with tumor volumes, are monitored every 3 days. J Immunohistochemistry (IHC) was used to assess the expression of GPX2 and Ki67 in subcutaneous tumors of each group. Scale bars = 50 μm. The apoptosis levels in the subcutaneous tumors of each group were evaluated using the TUNEL assay. Scale bars = 100 μm. The data are represented as the mean ± SD of three independent experiments. * p < 0.05; ** p < 0.01; *** p < 0.001, ns no significance.