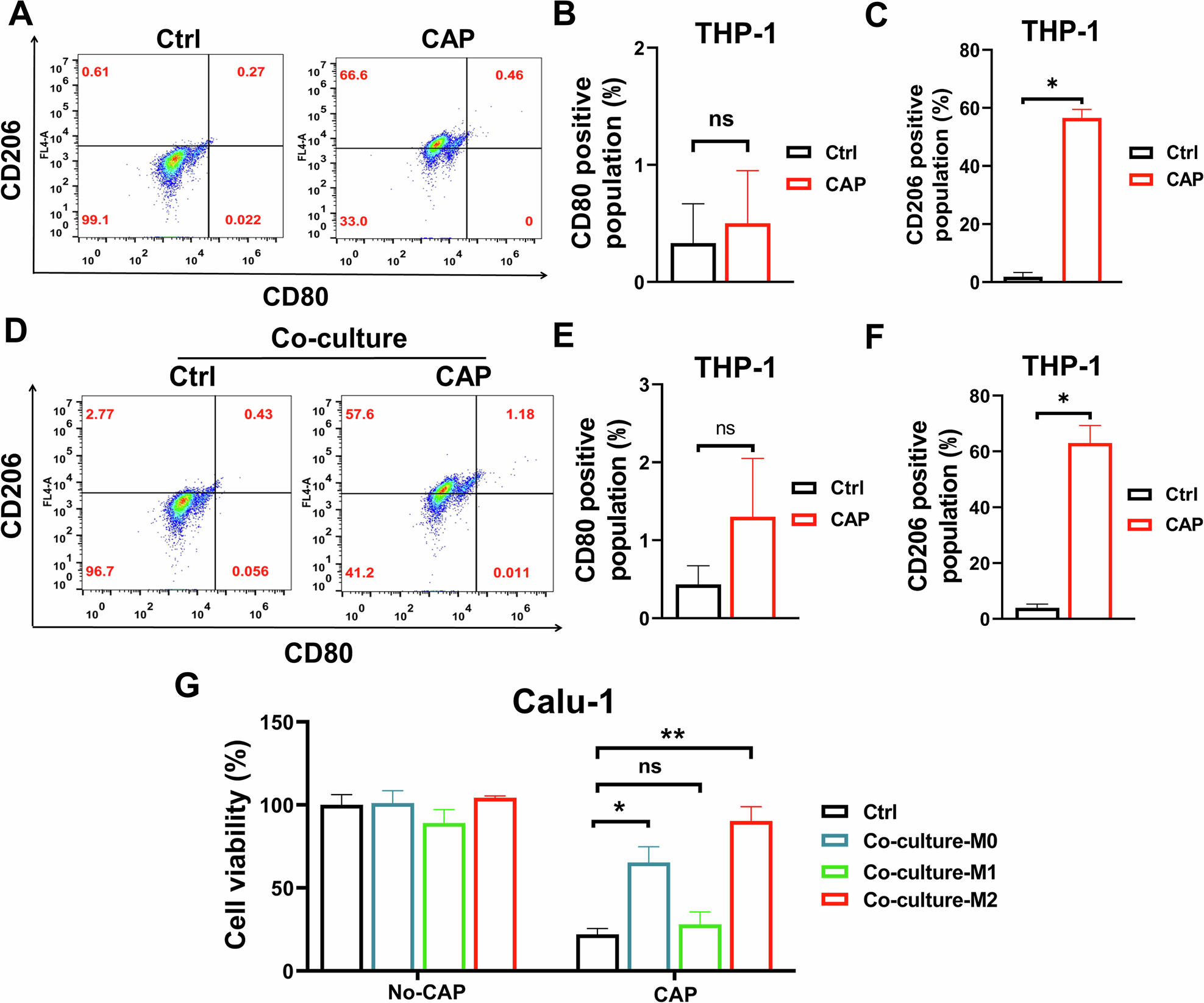
Fig. 2: CAP (30 s) induces polarization of M2 macrophages to attenuate the killing effect.

A Typical results of flow cytometry for detection of macrophage polarization. The fraction of CD80 (B) and CD206 (C) positive macrophages after CAP treatment. D Typical results of flow cytometry for detection of polarization of macrophages co-cultured with Calu-1 cells. The fraction of CD80 (E) and CD206 (F) positive macrophages, co-cultured with Calu-1 cells, after CAP treatment. G Viability of Calu-1 cells co-cultured with M0, M1 or M2 macrophages after CAP treatment. ns no significance, *: p < 0.05; **: p < 0.01.