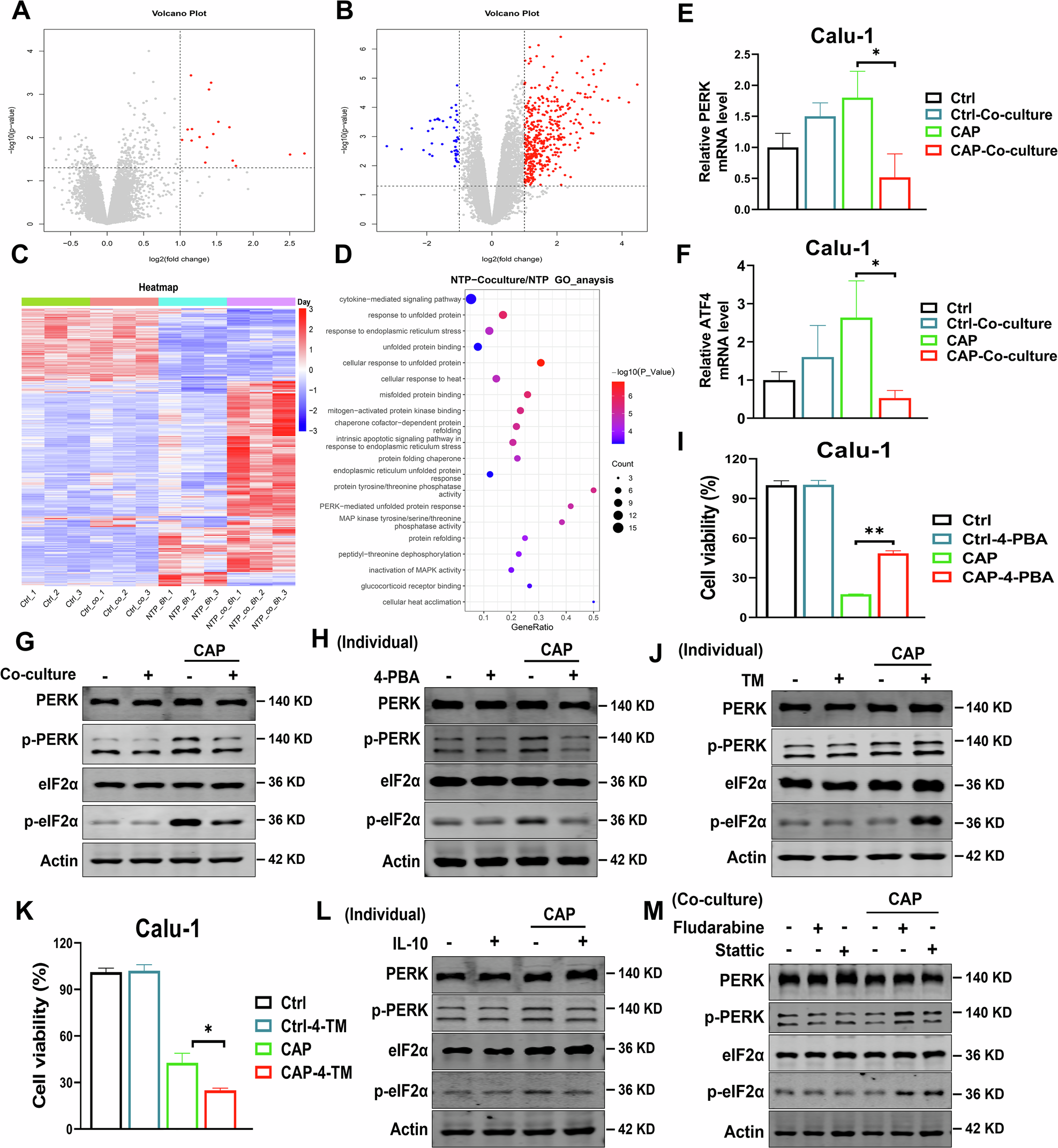
Fig. 4: IL-10-STAT1/STAT3 axis protects tumor cells via alleviating ER stress induced by CAP.

A, B The differentially expressed genes enriched in the separately cultured (A) and co-cultured (B) Calu-1 cells after CAP treatment. C Heat map of gene expressions in each treatment group. D ER stress-related pathways enriched by the GO enrichment analysis. E, F Transcription level of PERK (E) and ATF4 (F). G Protein expression of PERK, p-PERK, eIF2α and p-eIF2α. H, I Effect of 4-PBA (4 μM) on protein expression of PERK, p-PERK, eIF2α and p-eIF2α (H) and the viability (I) of separately cultured Calu-1 cells after CAP treatment. J, K Effect of TM (3 μM) on protein expression of PERK, p-PERK, eIF2α and p-eIF2α (J) and the viability (K) of co-cultured Calu-1 cells after CAP treatment. L Effect of IL-10 (20 μg/mL), on protein expression of PERK, p-PERK, eIF2α and p-eIF2α in separately cultured Calu-1cells after CAP treatment. M Effect of Fludarabine (10 mM) or Stattic (30 mM) on protein expression of PERK, p-PERK, eIF2α and p-eIF2α in co-cultured Calu-1cells after CAP treatment. *: p < 0.05; **: p < 0.01.