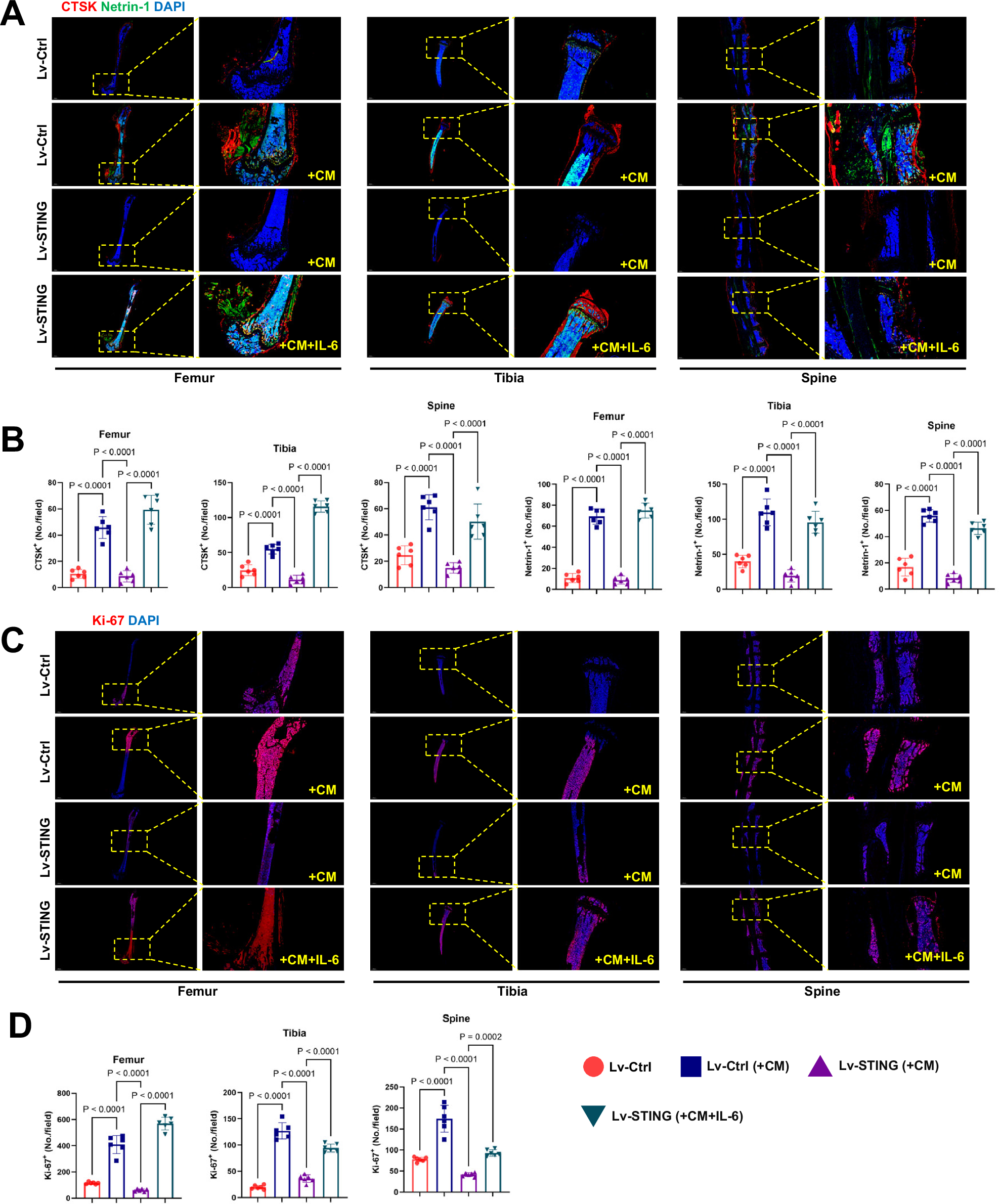
Fig. 7: Hijacking of STING expression in tumor cells by IL-6/STAT3 inhibits OPN formation and bone destruction.

A, B Representative images of IF staining of CTSK (red) and Netrin-1 (green) in the femur, tibia, and spine (top) and quantitative analysis (bottom). Scale bars, 1000 µm. n = 6 per group. C, D Representative immunofluorescent images (C) and quantification (D) of proliferative tumor cells in the femur, tibia, and spine (n = 6 mice), as determined by the presence of Ki-67+. Scale bars, 1000 µm. Data are presented as mean ± SD. Significance levels are indicated on top of each comparison. P values were calculated using a two-way ANOVA with a multiple comparisons test.