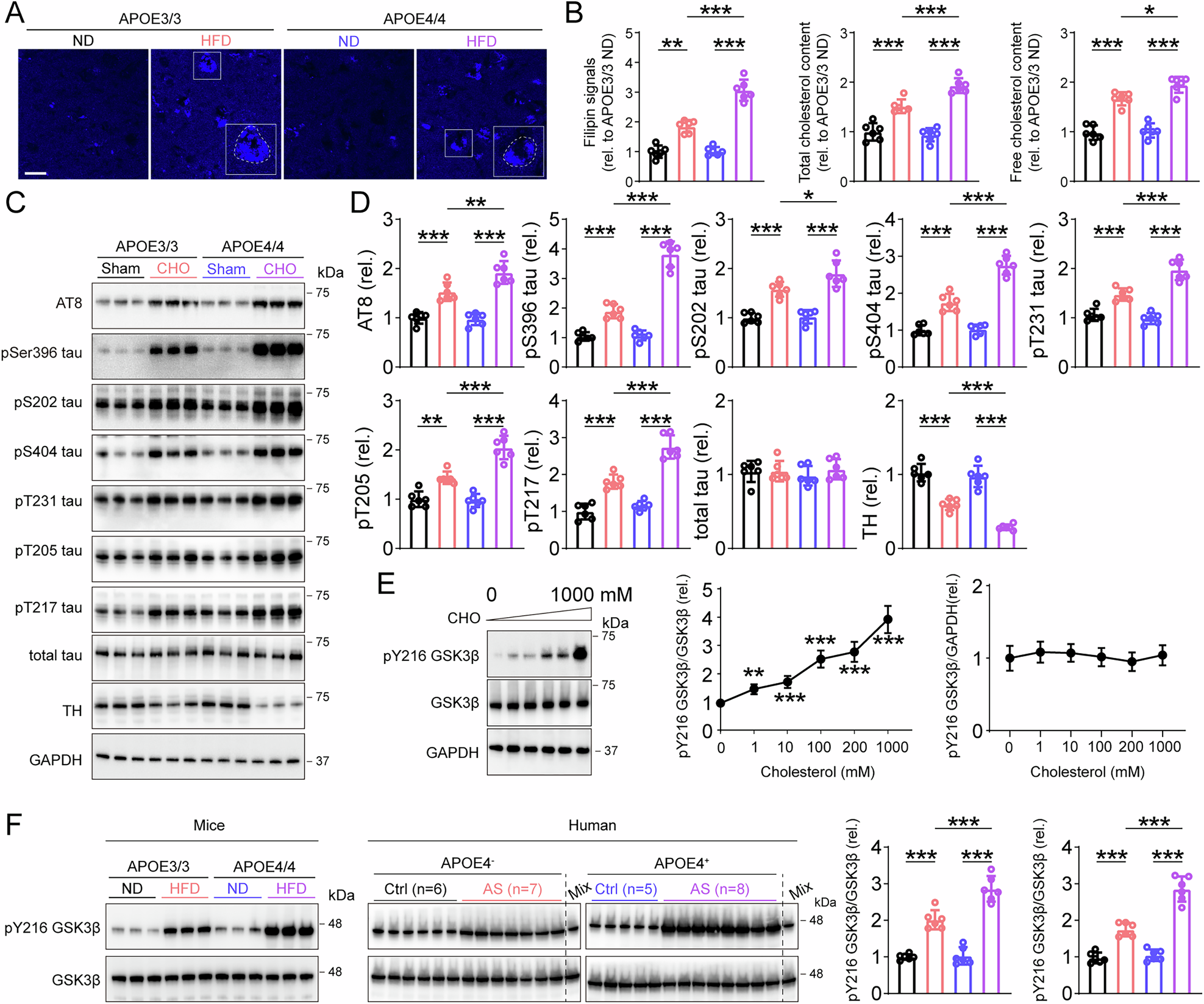
Fig. 4: Cholesterol mediated tau hyperphosphorylation through GSK3β activation.
From: APOE4 promotes nigral tau hyperphosphorylation through cholesterol in atherosclerosis

A Filipin staining in SNpc. Bar, 30 μm. B Filipin intensity, serum total cholesterol and serum free cholesterol in AS mice model. n = 6, two-way ANOVA followed by Bonferroni’s post hoc tests. Filipin signals, Treatment: F(1, 20) = 218.9, p < 0.001, Genotype: F(1, 20) = 39.54, p < 0.001, Treatment × Genotype: F(1, 20) = 37.43, p < 0.001, Total cholesterol content, Treatment: F(1, 20) = 151.5, p < 0.001, Genotype: F(1, 20) = 8.453, p = 0.008, Treatment × Genotype: F(1, 20) = 15.10, p < 0.001, Free cholesterol content, Treatment: F(1, 20) = 180.9, p < 0.001, Genotype: F(1, 20) = 7.511, p = 0.012, Treatment × Genotype: F(1, 20) = 3.942, p = 0.061. C, D Representative blots and quantification of phosphorylated tau at multiple sites in primary cultured neurons treated with cholesterol. n = 6, two-way ANOVA followed by Bonferroni’s post hoc tests. AT8, Treatment: F(1, 20) = 112.6, p < 0.001, Genotype: F(1, 20) = 6.912, p = 0.016, Treatment × Genotype: F(1, 20) = 8.925, p = 0.007, pSer396 tau, Treatment: F(1, 20) = 269.3, p < 0.001, Genotype: F(1, 20) = 80.02, p < 0.001, Treatment × Genotype: F(1, 20) = 74.42, p < 0.001, pS202 tau, Treatment: F(1, 20) = 103.3, p < 0.001, Genotype: F(1, 20) = 5.672, p = 0.027, Treatment × Genotype: F(1, 20) = 4.229, p = 0.053, pS404 tau, Treatment: F(1, 20) = 240.3, p < 0.001, Genotype: F(1, 20) = 41.68, p < 0.001, Treatment × Genotype: F(1, 20) = 37.75, p < 0.001, pT231 tau, Treatment: F(1, 20) = 138.5, p < 0.001, Genotype: F(1, 20) = 12.74, p = 0.001, Treatment × Genotype: F(1, 20) = 23.27, p < 0.001, pT205 tau, Treatment: F(1, 20) = 118.4, p < 0.001, Genotype: F(1, 20) = 17.79, p < 0.001, Treatment × Genotype: F(1, 20) = 21.18, p < 0.001, pT217 tau, Treatment: F(1, 20) = 174.3, p < 0.001, Genotype: F(1, 20) = 36.46, p < 0.001, Treatment × Genotype: F(1, 20) = 18.47, p < 0.001, total tau, Treatment: F(1, 20) = 0.662, p = 0.4253, Genotype: F(1, 20) = 0.079, p = 0.781, Treatment × Genotype: F(1, 20) = 0.569, p = 0.459, TH, Treatment: F(1, 20) = 179.8, p < 0.001, Genotype: F(1, 20) = 18,35, p < 0.001, Treatment × Genotype: F(1, 20) = 9.291, p = 0.006. E Representative blots of phosphorylated GSK3β at Y216 site and total GSK3β in primary cultured neurons treated with cholesterol. One-way ANOVA followed by Bonferroni’s post hoc tests. pY216GSK3β, F(5, 30) = 76.73, p < 0.001. GSK3β, F(5, 30) = 0.7353, p = 0.6028. F Representative blots of pY216 GSK3β and total GSK3β in AS mice and postmortem AS patients brain SNpc. Mice, n = 6, two-way ANOVA followed by Bonferroni’s post hoc tests.Treatment: F(1, 20) = 192.4, p < 0.001, Genotype: F(1, 20) = 18.02, p < 0.001, Treatment × Genotype: F(1, 20) = 15.62, p < 0.001. Human, n = 5–8, two-way ANOVA followed by Bonferroni’s post hoc tests. Treatment: F(1, 22) = 199.4, p < 0.001, Genotype: F(1, 20) = 41.67, p < 0.001, Treatment × Genotype: F(1, 22) = 31.97, p < 0.001. *p < 0.05, **p < 0.01, and ***p < 0.001.