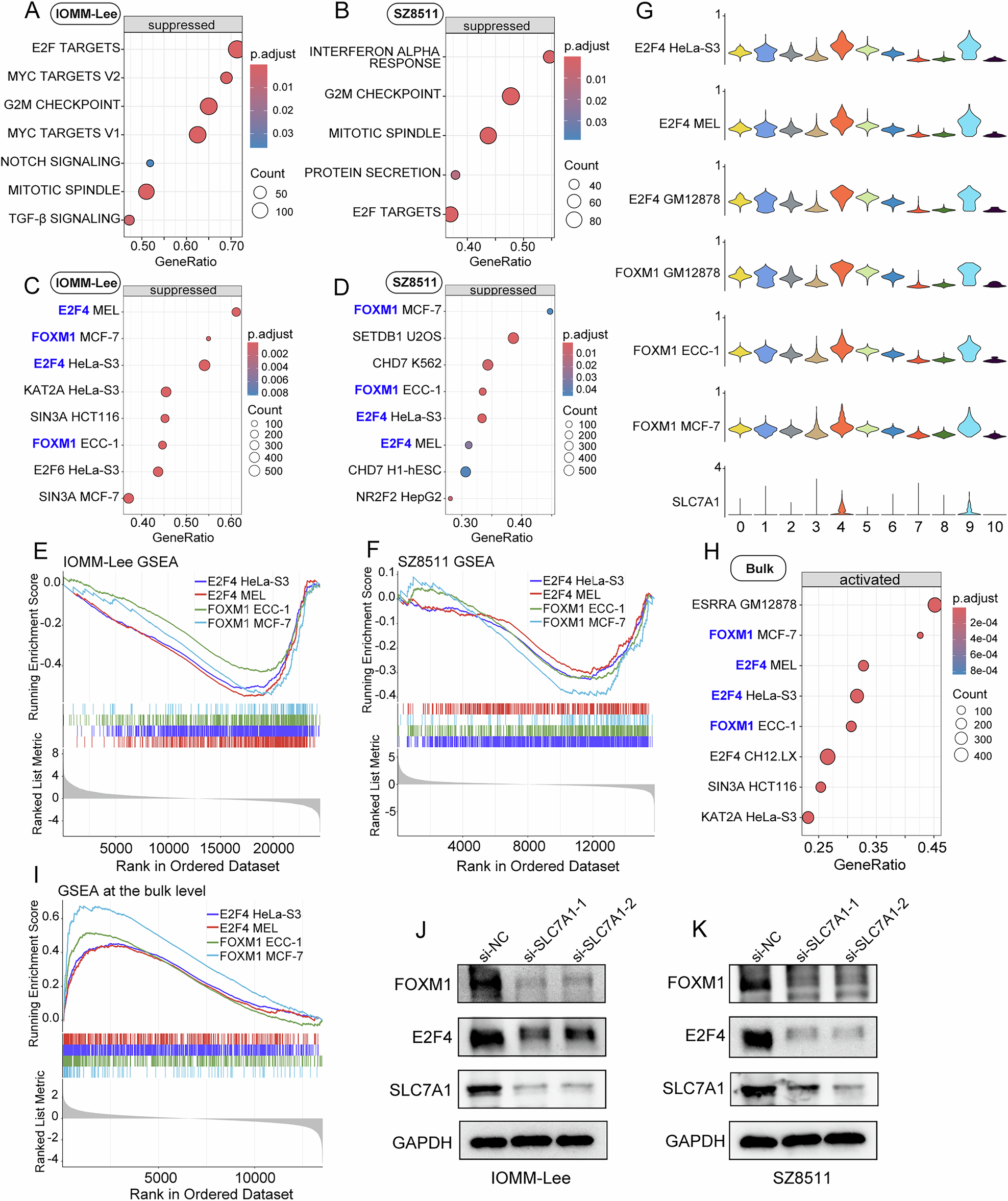
Fig. 4: SLC7A1 may exert oncogenic functions in meningioma by regulating transcription factors FOXM1 and E2F4.
From: Identification of SLC7A1 as a potential therapeutic target for high-grade meningioma

A, B GSEA based on the cancer hallmark gene sets to assess the effect of SLC7A1 knockdown on IOMM-Lee and SZ8511. C, D GSEA based on the transcription factor gene sets to evaluate the impact of SLC7A1 knockdown on transcription factor activity in IOMM-Lee and SZ8511. E, F GSEA revealing a decreased transcriptional activity of FOXM1 and E2F4 in SLC7A1-knockdown IOMM-Lee and SZ8511. G GSVA at the single-cell level revealing the transcriptional activity scores of FOXM1 and E2F4 in different clusters of meningioma cells. H, I GSEA at the bulk level also revealing an increased transcriptional activity of FOXM1 and E2F4 in the high-SLC7A1 group of the GSE136661 dataset. J, K Western blot displaying the impact of SLC7A1 knockdown on the protein level of FOXM1 and E2F4 in IOMM-Lee and SZ8511.