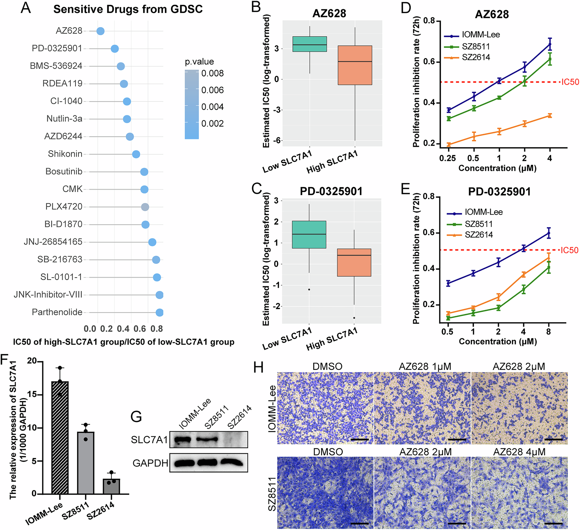
Fig. 5: AZ628 is a potential small molecule drug that targets high-SLC7A1 meningiomas.
From: Identification of SLC7A1 as a potential therapeutic target for high-grade meningioma

A Potential drugs targeting high-SLC7A1 meningiomas predicted by GDSC. B, C The top two drugs predicted with the highest sensitivity to high-SLC7A1 meningiomas. D, E The proliferation inhibition rate of AZ628 and PD-0325901 on meningioma cells at 72 h. F, G The mRNA and protein expression levels of SLC7A1 in meningioma cells IOMM-Lee, SZ8511, and SZ2614. H Effect of AZ628 treatment on the invasion of IOMM-Lee and SZ8511.