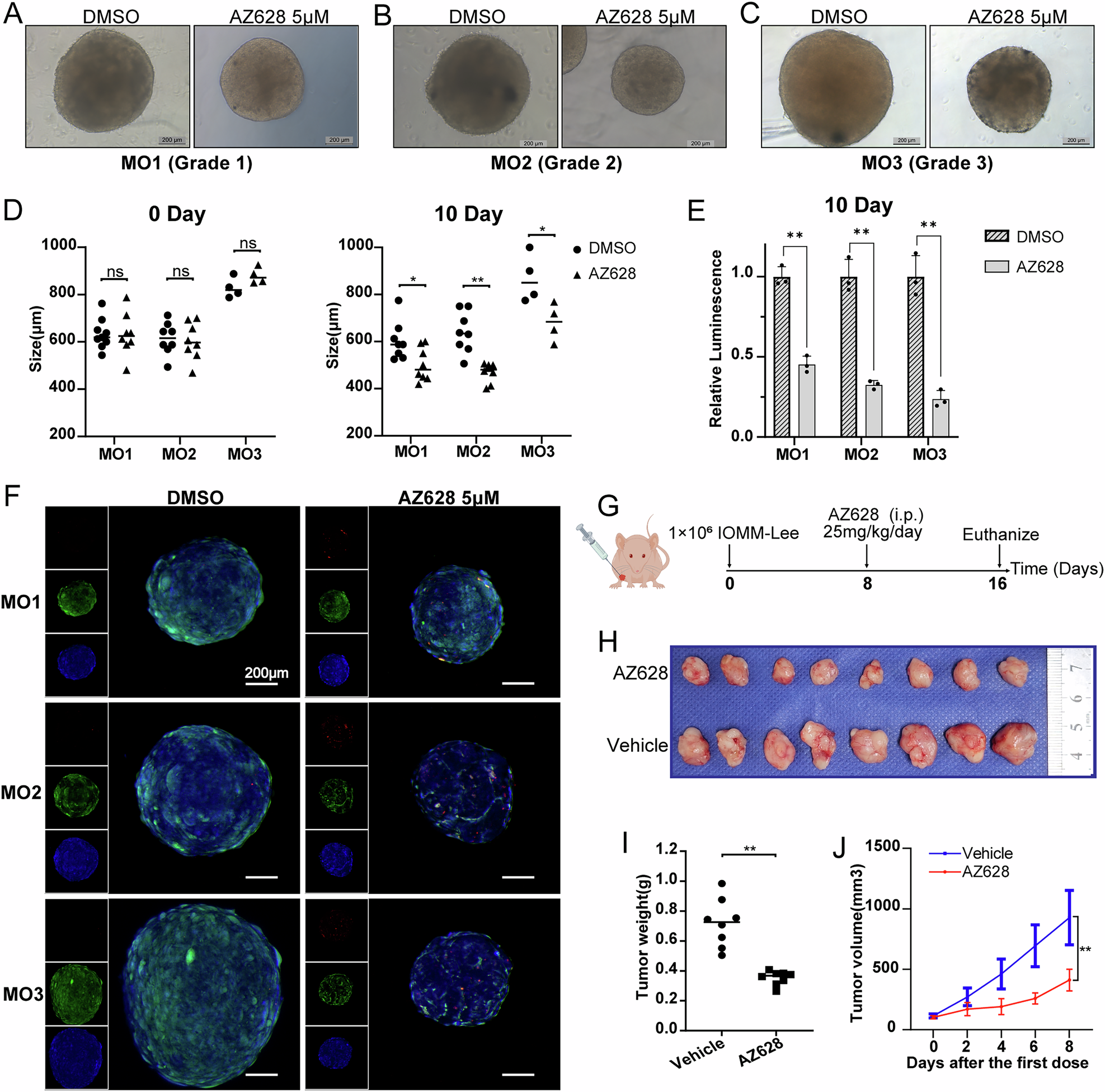
Fig. 6: AZ628 inhibits the growth of meningioma in both organoid and animal experiments.
From: Identification of SLC7A1 as a potential therapeutic target for high-grade meningioma

A–C Bright-field images of meningioma organoids of different grades after treatment with DMSO or AZ628 for 10 days. Scale bars indicate 200 μm. MO meningioma organoid. D Effect of AZ628 treatment on the growth of meningioma organoids of different grades after treatment with DMSO or AZ628 for 10 days. The size of the organoid is determined by the average of the length and width. E CellTiter-Glo 3D Cell Viability Assay demonstrating AZ628’s proliferation-inhibitory effect on meningioma organoids. F Calcein‑AM/PI staining of meningioma organoids after treatment with AZ628. Representative confocal images show increased necrotic cells (PI-positive, red fluorescence) in AZ628‑treated organoids compared to vehicle‑treated controls. Green fluorescence denotes live cells (Calcein‑AM‑positive), and blue fluorescence marks nuclei (DAPI). G Schematic diagram of the administration procedure of AZ628 in tumor-bearing mice. H Visual pictures showing representative tumors of each group (n = 8). I Tumor weight of each group. J Tumor growth curve displaying the dynamic change of tumor volume of each group. *p < 0.05, **P < 0.01, ns not significant.