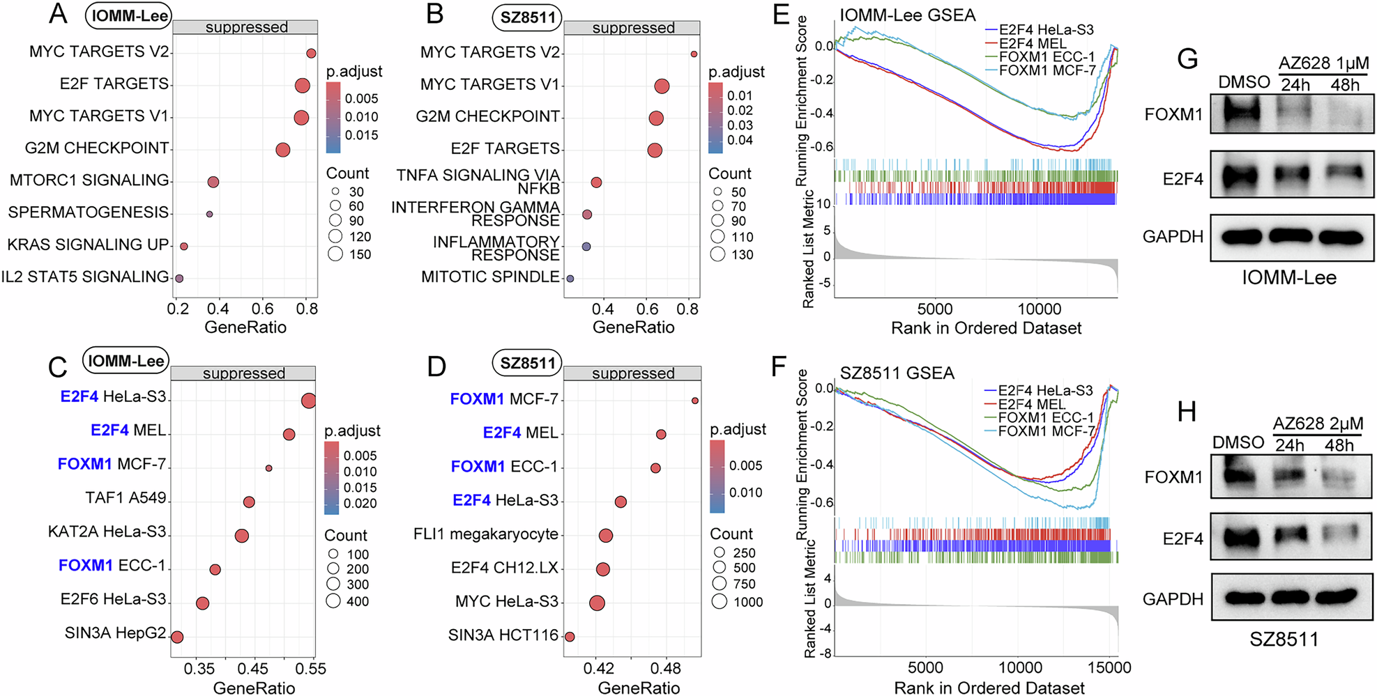
Fig. 7: AZ628 may exert anti-meningioma effect by inhibiting FOXM1 and E2F4.
From: Identification of SLC7A1 as a potential therapeutic target for high-grade meningioma

A, B GSEA based on the cancer hallmark gene sets to assess the effect of AZ628 treatment on IOMM-Lee and SZ8511. C, D GSEA based on the transcription factor gene sets to evaluate the impact of AZ628 treatment on transcription factor activity in IOMM-Lee and SZ8511. E, F GSEA revealing a decreased transcriptional activity of FOXM1 and E2F4 in AZ628-treated IOMM-Lee and SZ8511. G, H Western blot displaying the impact of AZ628 treatment on the protein level of FOXM1 and E2F4 in IOMM-Lee and SZ8511.