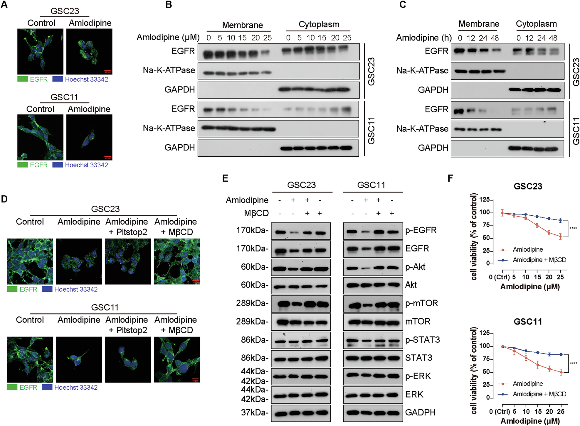
Fig. 6: Amlodipine promoted EGFR endocytosis via lipid raft.

A GSC23 and GSC11 cells were treated with amlodipine(15 μM) for 48 h, then localization of EGFR was detected with confocal immunofluorescent analysis, scale bar = 10 µm. B GSC23 and GSC11 cells were treated with indicated concentrations of amlodipine (varying from 0 to 25 μM, with 5 μM interval) for 48 h, then EGFR of cell membrane and cytoplasm was assayed with Western blot. Na-K-ATPase was applied as the loading control as cell membrane protein, GAPDH was applied as the loading control as cytoplasmic protein. C GSC23 and GSC11 cells were treated with amlodipine (15 μM) for 12,24 and 48 h, respectively, then EGFR of cell membrane and cytoplasm was detected with Western blot. Na-K-ATPase was applied as the loading control as cell membrane protein, GAPDH was applied as the loading control as cytoplasmic protein. D GSC23 and GSC11 cells were treated with amlodipine (15 μM) alone, or combined with either pitstop2 (5 μM) or MβCD (1 mM), respectively for 24 h. EGFR endocytosis was analyzed with confocal immunofluorescent microscopy, scale bar = 10 μm. E GSC23 and GSC11 cells were treated with amlodipine (varying from 0 to 25 μM, with 5 μM interval) alone, or combined with MβCD (1 mM), respectively for 48 h, then the protein level of total EGFR, p-EGFR, Akt, p-Akt, mTOR, p-mTOR, ERK, p-ERK, STAT3 and p-STAT3 was assayed with Western blot. F GSC23 and GSC11 cells were treated with indicated concentrations of amlodipine (15 μM) alone, or combined with MβCD (1 mM), respectively for 48 h, then cell viability was evaluated with CCK8 assay. All data are presented as mean ± SD. n = 3 independent experiments. *p < 0.05, **p < 0.01, ***p < 0.001, ****p < 0.0001, compared with the control group.