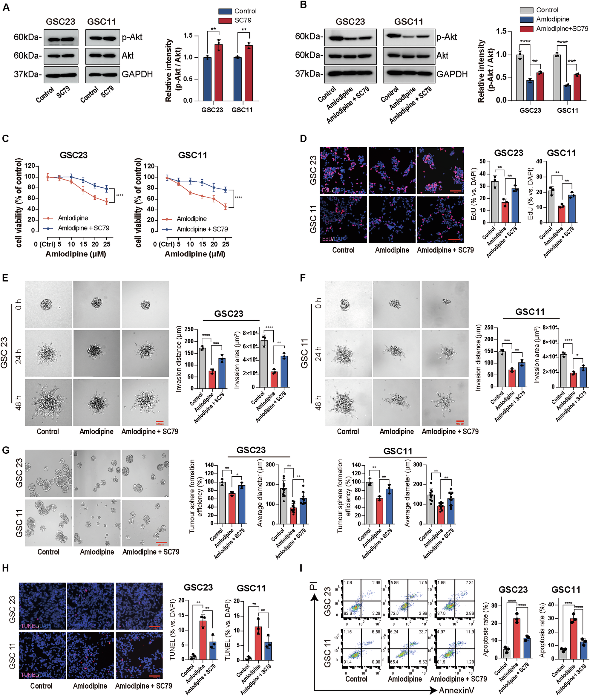
Fig. 7: AKT agonist reversed the effects of amlodipine against GSCs.

A GSC23 and GSC11 cells were treated with SC79 (10 μg/mL) for 30 min, then the protein level of Akt and p-Akt was analyzed with Western blot. B GSC23 and GSC11 cells were treated with amlodipine (15 μM) alone, or combined with SC79 (10 μg/mL) for 48 h, then the expression level of Akt and p-Akt was analyzed with Western blot. C Incubation of GSC23 and GSC11 cells with amlodipine (varying from 0 to 25 μM, with 5 μM interval) alone, or combined with SC79 (10 μg/mL) for 48 h, the effect on cell viability of GSC23 and GSC11 cells was determined by CCK8 assay. D EdU assay detecting cell proliferation (red) of GSC23 and GSC11 cells treated with amlodipine (15 μM) alone, or combined with SC79 (10 μg/mL) for 48 h. Scale bar = 100 µm (left), histograms showing the mean percentage of proliferative cells (right). E, F 3D tumor sphere invasion assay to evaluate cell invasion capacity of GSC23 and GSC11 cells treated with amlodipine (15 μM) alone, or combined with SC79 (10 μg/mL) for 0, 24 h and 48 h, respectively. Scale bar = 100 µm (left). Quantitative analysis of invasion distance and invasion area of GSCs after indicated treatment (right). G Representative images of spheroid formation of GSC23 and GSC11 cells after exposure to amlodipine (15 μM) alone, or combined with SC79 (10 μg/mL) for 7 days. Scale bar = 50 µm(left). Quantitative analysis of sphere formation efficiency and average tumor sphere diameter of GSCs with different treatments (right). H Representative images and quantitative analysis of apoptotic GSC23 and GSC11 cells after treatment with amlodipine (15 μM) alone, or combined with SC79 (10 μg/mL) for 48 h, respectively, determined with TUNEL assay. Scale bar = 100 µm. I (left) GSC23 and GSC11 cells were harvested after treatment with amlodipine (15 μM) alone, or combined with SC79 (10 μg/mL) for 48 h, respectively, and apoptotic cells were analyzed by Annexin VFITC–PI dual staining flow cytometry. (right) Histograms of mean percentage of apoptotic cells. All data are presented as mean ± SD. n = 3 independent experiments. *p < 0.05, **p < 0.01, ***p < 0.001, ****p < 0.0001, compared with the control group.