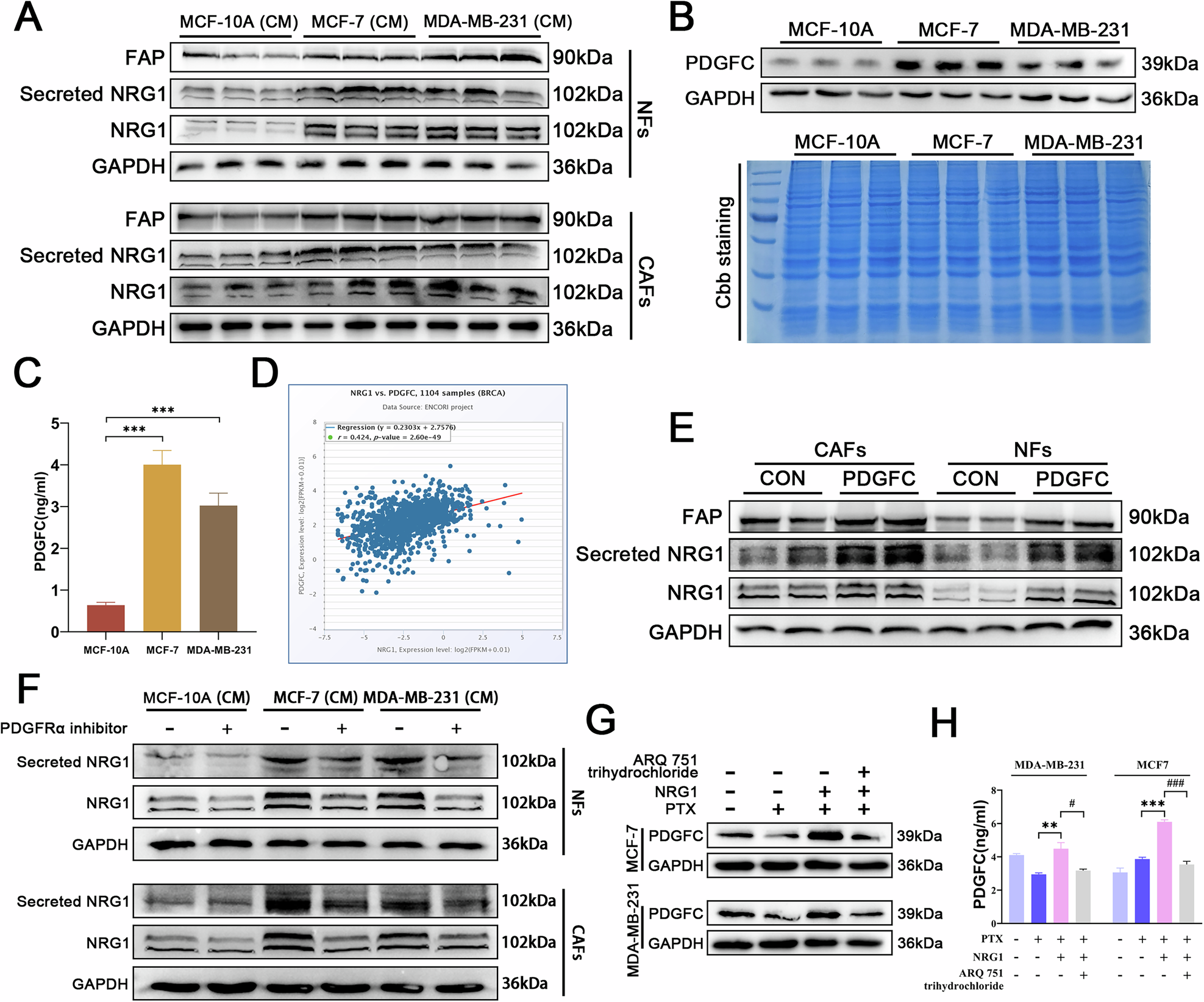
Fig. 5: PDGFC from BC cells forms a positive feedback loop with CAFs-derived NRG1.

A Western blot analysis of the effects of CM from normal breast epithelial cells and BC cells on FAP expression, as well as NRG1 secretion and expression in fibroblasts (n = 3). B Comparison of PDGFC expression levels in BC cells and normal breast epithelial cells using Western blot and Coomassie Brilliant Blue (Cbb) staining (n = 3). C ELISA analysis of PDGFC content in the CM of BC cells versus normal breast epithelial cells (n = 3). D ENCORI database analysis of the correlation between NRG1 and PDGFC in BC tissues. E Western blot analysis of FAP expression, and NRG1 expression and secretion in fibroblasts after the addition of exogenous PDGFC (n = 3). F Western blot evaluation of the inhibitory effect of PDGFRα inhibitors on NRG1 expression and secretion in fibroblasts (n = 3). G Western blot analysis of the effects of exogenous NRG1 and AKT inhibitors on PDGFC expression in BC cells (n = 3). H ELISA analysis of changes in PDGFC content in the CM of BC cells (n = 3). Data are expressed as the mean ± S.D. for all panels: #P < 0.05, **P < 0.01, ***, ###P < 0.001.