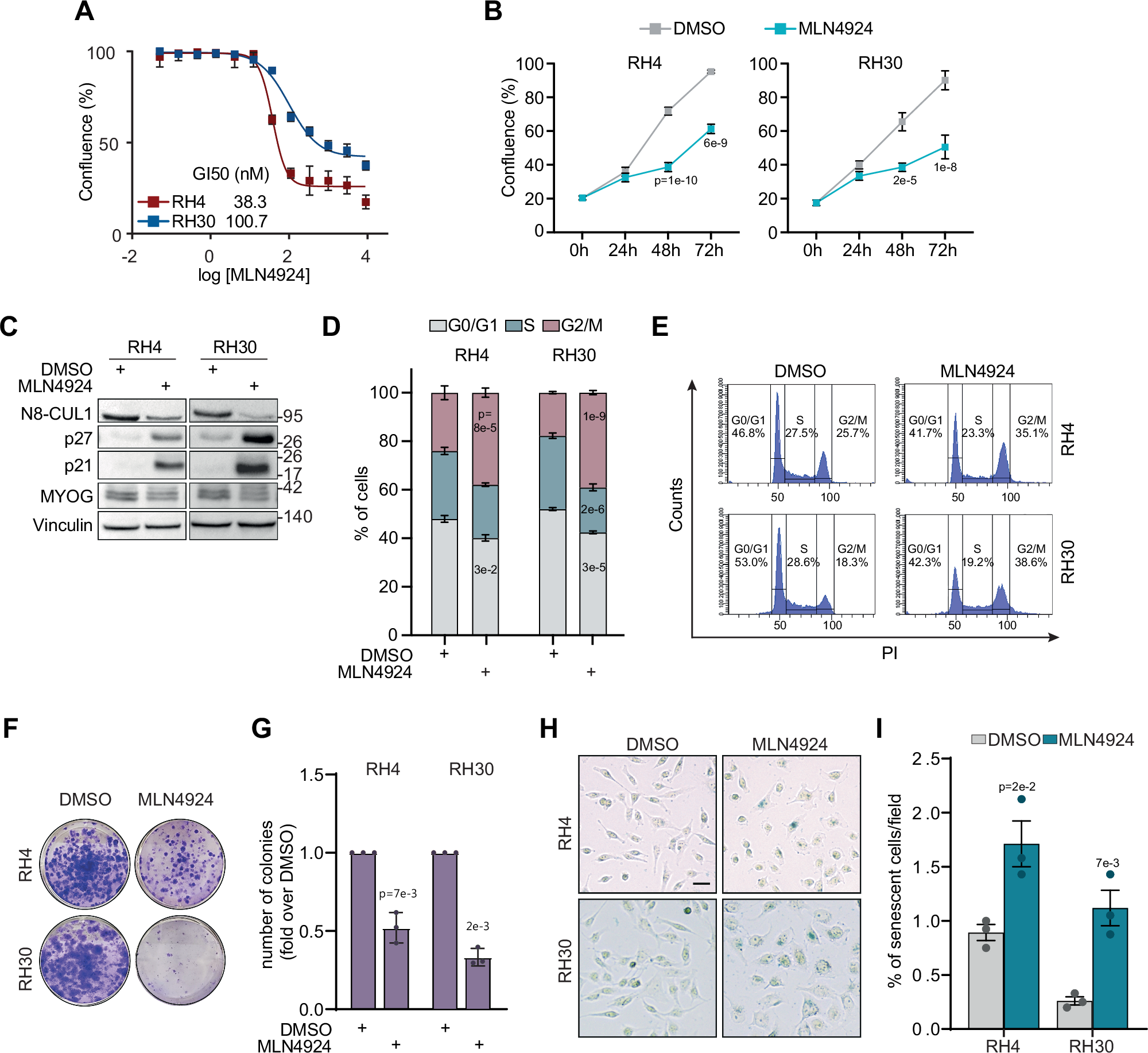
Fig. 2: MLN4924 impairs cell proliferation and survival in FP-RMS cells.

A Dose–response curve of RH4 and RH30 cell lines treated with increasing concentration of MLN4924. Values of GI50 (Growth Inhibition 50%) are reported in the figure. Graph depicts the mean ± SEM (n = 3 independent experiments). B Growth-curve analysis of RH4 and RH30 cell lines treated with either vehicle (DMSO) or MLN4924 GI50 at 0, 24, 48, and 72 h. Graph represents the mean ± SD (n = 3 independent experiments). Two-way ANOVA. Exact p-values are reported in the figure. C Representative western blot (n = 3 independent experiments) of the indicated proteins on RH4 and RH30 cells treated for 48 h with either vehicle (DMSO) or MLN4924 GI50. Vinculin is the loading control. D Histograms depict the percentage of RH4 and RH30 cells treated as in (C) in G0/G1, S, and G2/M phases. Graph represents the mean ± SEM (n = 3 independent experiments). Two-way ANOVA. Exact p-values are reported in the figure. E Representative diagrams of cell cycle flow cytometry analysis on RH4 and RH30 cells treated as in (C). F Representative images of RH4 and RH30 colonies treated as in (C). Colonies were stained with crystal violet 12 days post-cell seeding. G Histograms depict the number of colonies of RH4 and RH30 cells treated as in (C) calculated as fold increase over vehicle (DMSO). Graph represents the mean ± SD (n = 3 independent experiments). Two-tailed t-test. Exact p-values are reported in the figure. H Representative pictures of β-Galactosidase staining of RH4 and RH30 cells treated as in (C). Scale bar = 100 μm. I Histograms depict the percentage of senescent cells per field. Bars represent the mean ± SEM (n = 3 independent experiments). Two-tailed t-test. Exact p-values are reported in the figure.