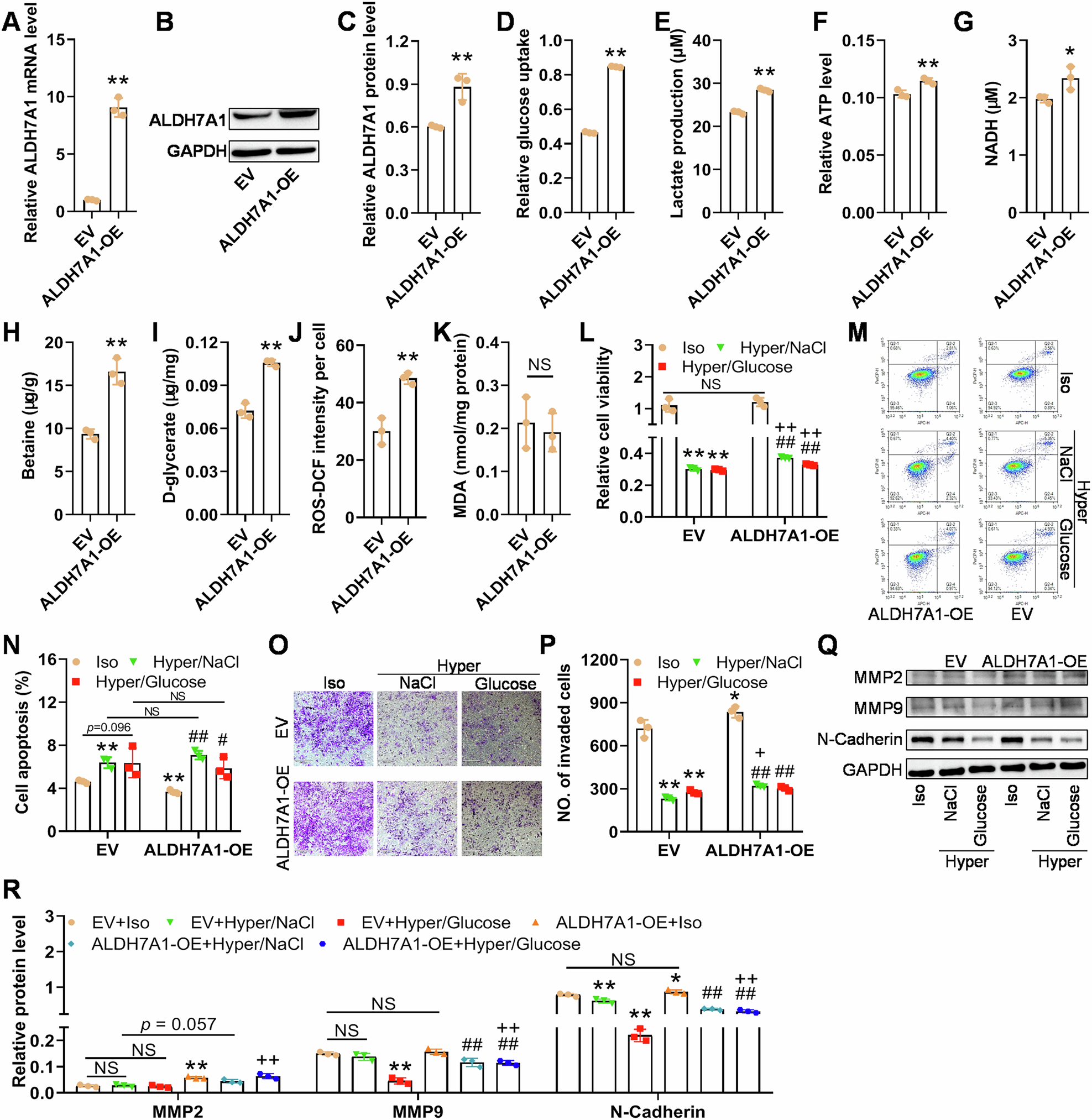
Fig. 6: ALDH7A1 overexpression promotes glycolysis of heat-induced HCC cells and protects the cells against hyperosmotic stress.

A–C Validation of ALDH7A1 OE at mRNA and protein levels using qPCR and western blotting. ALDH7A1 OE promotes glucose uptake (D), lactate production (E), and ATP level F in the heated HCC cells. ALDH7A1 OE increases the levels of its enzymatic and/or osmolytic products NADH (G), betaine (H) and d-glycerate (I). J, K ALDH7A1 OE enhances its downstream ROS but does not influence lipid peroxidation. In (A–K), *p < 0.05, **p < 0.01, compared with EV (empty vector) group. L Hyperosmotic stress inhibits the viability of the cells with or without ALDH7A1 OE, and ALDH7A1 OE enhances the viability of heat-induced HCC cells in hyperosmotic culture media. M, N ALDH7A1 OE does not significantly inhibit hyperosmotic stress-induced apoptosis of HCC cells pretreated with heat. O–R ALDH7A1 OE promotes invasion and EMT of the heat-induced HCC cells under hyperosmotic stress. Iso, isosmotic; Hyper, Hyperosmotic. In (L–R), *p < 0.05, **p < 0.01, compared with EV+Iso group; # p < 0.05, ## p < 0.01, compared with ALDH7A1-OE+Iso group; + p < 0.05, ++ p < 0.01, compared with EV+Hyper/NaCl or EV+Hyper/Glucose group.