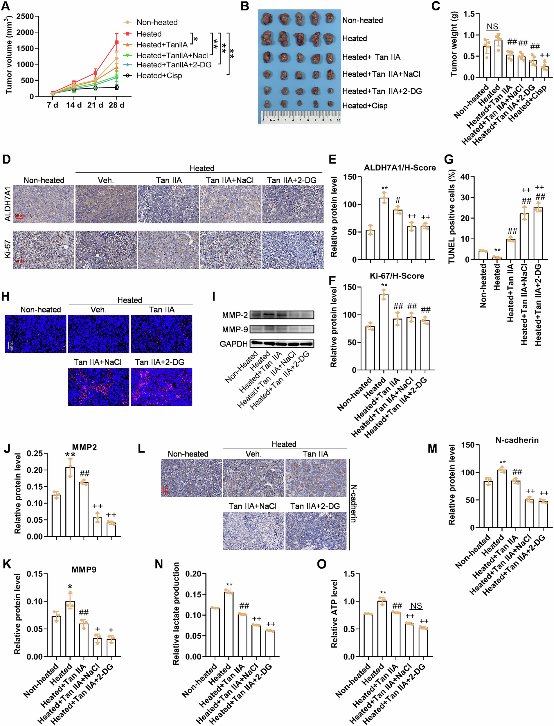
Fig. 8: Hyperosmotic NaCl or glycolysis inhibitor 2-DG increases the sensitivity of heat-induced HCC cells to Tan IIA.

A Heat-induced increase in tumor size can be slowed down by Tan IIA with or without NaCl-mediated hyperosmotic stress or the glycolysis inhibitor 2-DG. * p < 0.05, ** p < 0.01. B, C Gross observation and tumor weight after various treatments for 21 days: Tan IIA with NaCl or 2-DG has better therapeutic efficacy. D–F IHC of ALDH7A1 and Ki67: Tan IIA with NaCl or 2-DG results in a lower protein level of ALDH7A1 and Ki-67. G, H TUNEL staining and the corresponding quantitative analysis: Tan IIA with NaCl or 2-DG leads to more apoptotic cells than Tan IIA alone. I–M Western blotting and IHC results of invasion and/or EMT markers MMP2/9 and N-cadherin: the increased protein level of MMP2/9 and N-cadherin induced by heat can be blocked by Tan IIA, and its combination with NaCl or 2-DG has better inhibitive effects on MMP2/9 and N-cadherin. N, O Heat boosts lactate and ATP production, while Tan IIA, particularly when combined with NaCl or 2-DG, significantly inhibits them. For (C–O), *p < 0.05, **p < 0.01, compared with Non-heated; # p < 0.05, ## p < 0.01, compared with Heated; + p < 0.05, ++ p < 0.01, compared with Heated+Tan IIA; NS not significant.