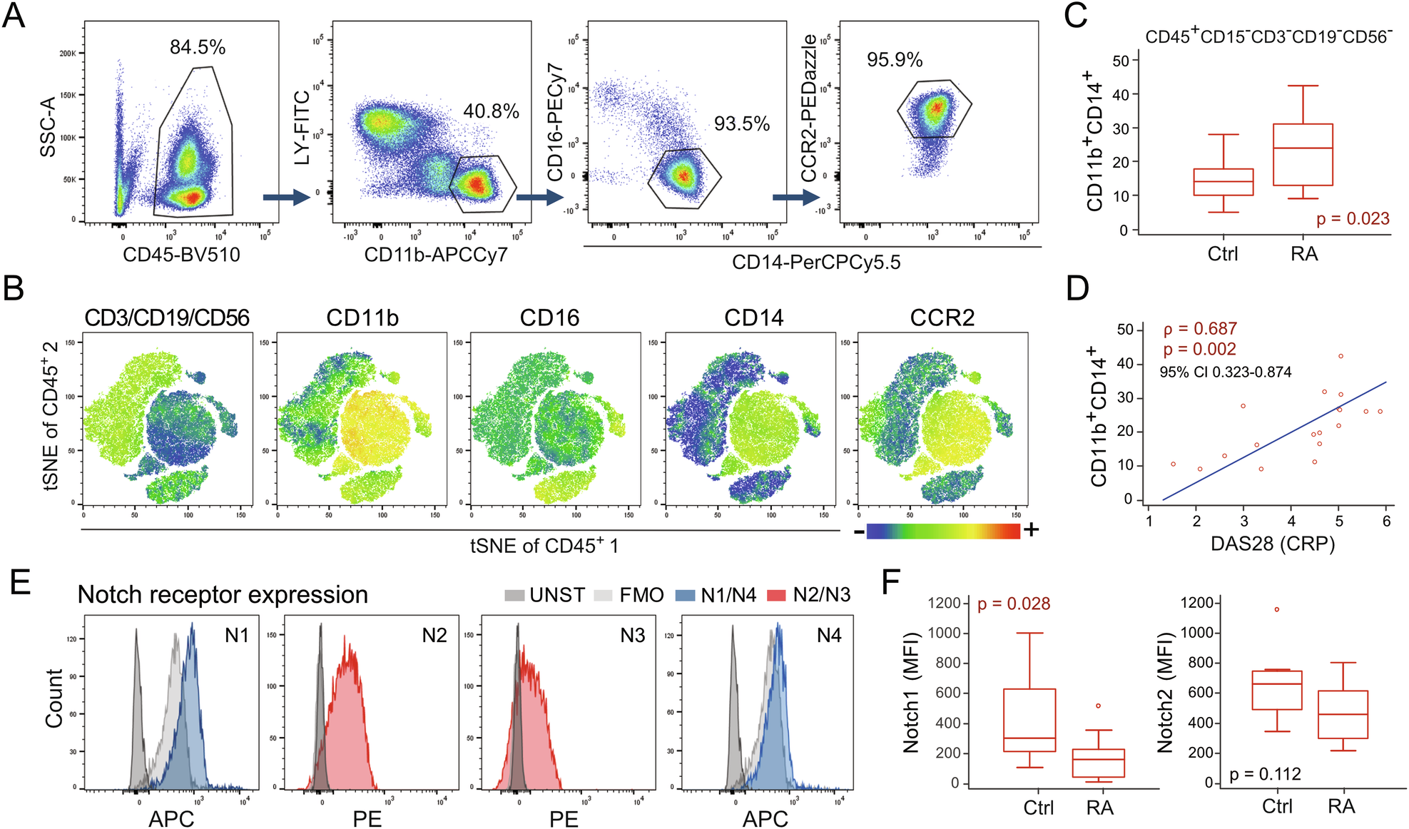
Fig. 1: Flow-cytometric dissection of the common trilineage monocyte progenitor (TMP) in peripheral blood (PBL) samples of healthy controls (Ctrl) and patients with rheumatoid arthritis (RA).

A Gating strategy for identification of the classical monocyte population in PBL. After delineation of live hematopoietic (CD45+) PBL cells not expressing granulocyte (CD15−) and lymphoid (LY; CD3−CD19−CD56−) markers, monocytes were identified by the expression of myeloid markers specific for classical inflammatory monocytes (CD11b+CD16−CD14+CCR2+) B Visual presentations of cell clusters performed by a T-distributed stochastic neighbor embedding (tSNE) algorithm using compensated fluorescence parameters for each marker (heatmap view of fluorescence intensity). C Frequencies of TMPs (CD15−CD45+CD3−CD19−CD56−CD11b+CD14+) in PBL samples of Ctrl subjects (n = 14) and RA patients (n = 26). D Association of the TMP frequency with RA disease activity score in 28 joints (DAS28) (n = 17). Individual values and trend lines are presented with Spearman’s rank correlation coefficient (ρ). Statistically significant difference was determined at p <0.05. E The expression of Notch receptors (N1 to 4) was evaluated in a defined TMP population. Representative histograms for Notch receptor expression are shown compared to unstained (UNST) and fluorescence-minus-one (FMO) controls. F Mean fluorescence intensity (MFI) of Notch1 and Notch2 expression on TMPs in Ctrl subjects (n = 10) and RA patients (n = 10). C, F Results are presented by box-and-whisker plot, horizontal lines represent the median, boxes represent the interquartile range (IQR), and whiskers represent 1.5 times the IQR. Effect size (r) was 0.30 to 0.49 (moderate effect). Statistically significant difference was determined at p <0.05; Mann–Whitney U-test.