Fig. 2: AML cells are dependent on MYBL2 expression.
From: Cell cycle regulator MYBL2 is a distinct vulnerability in acute myeloid leukemia

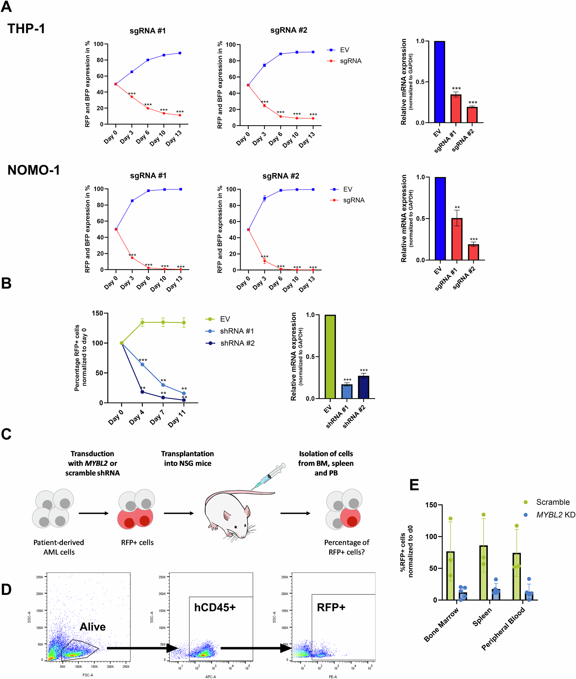
A CRISPRi growth competition assay of sgRNA (targeting MYBL2) transduced THP-1 and NOMO-1 cells against empty vector (EV) transduced cells. Flow cytometry data were measured at four different time points, showing the percentage of RFP and BFP expression for sgRNA transduced cell populations and EV transduced populations, respectively. MYBL2 mRNA expression levels following knockdown of MYBL2 as measured by qPCR. Expression relative to EV and normalized to GAPDH. Indicated p-values were determined by a two-tailed t-test and summarized three independent biological replicates **p < 0.01, ***p < 0.001. B Growth competition assay of shRNA or EV transduced THP-1 cells against the untransduced population. Indicated p value was determined by a two-tailed t test and summarized three independent biological replicates **p < 0.01, ***p < 0.001. MYBL2 mRNA expression levels following knockdown of MYBL2 as measured by qPCR. Expression relative to EV and normalized to GAPDH. Indicated p values were determined by a two-tailed t-test and summarized three independent biological replicates ***p < 0.001. C Graphical workflow of the in vivo competition assay using AML PDX transduced with shRNA scramble and shRNA MYBL2, respectively. D Gating strategy- RFP+ cells were gated from the hCD45+ population. E Flow cytometry analysis for RFP+ cells gated from hCD45+ cells from bone marrow, spleen and peripheral blood, normalized to initial transduction efficiency on day 0. N = 3 for shRNA scramble and n = 5 for shRNA MYBL2.