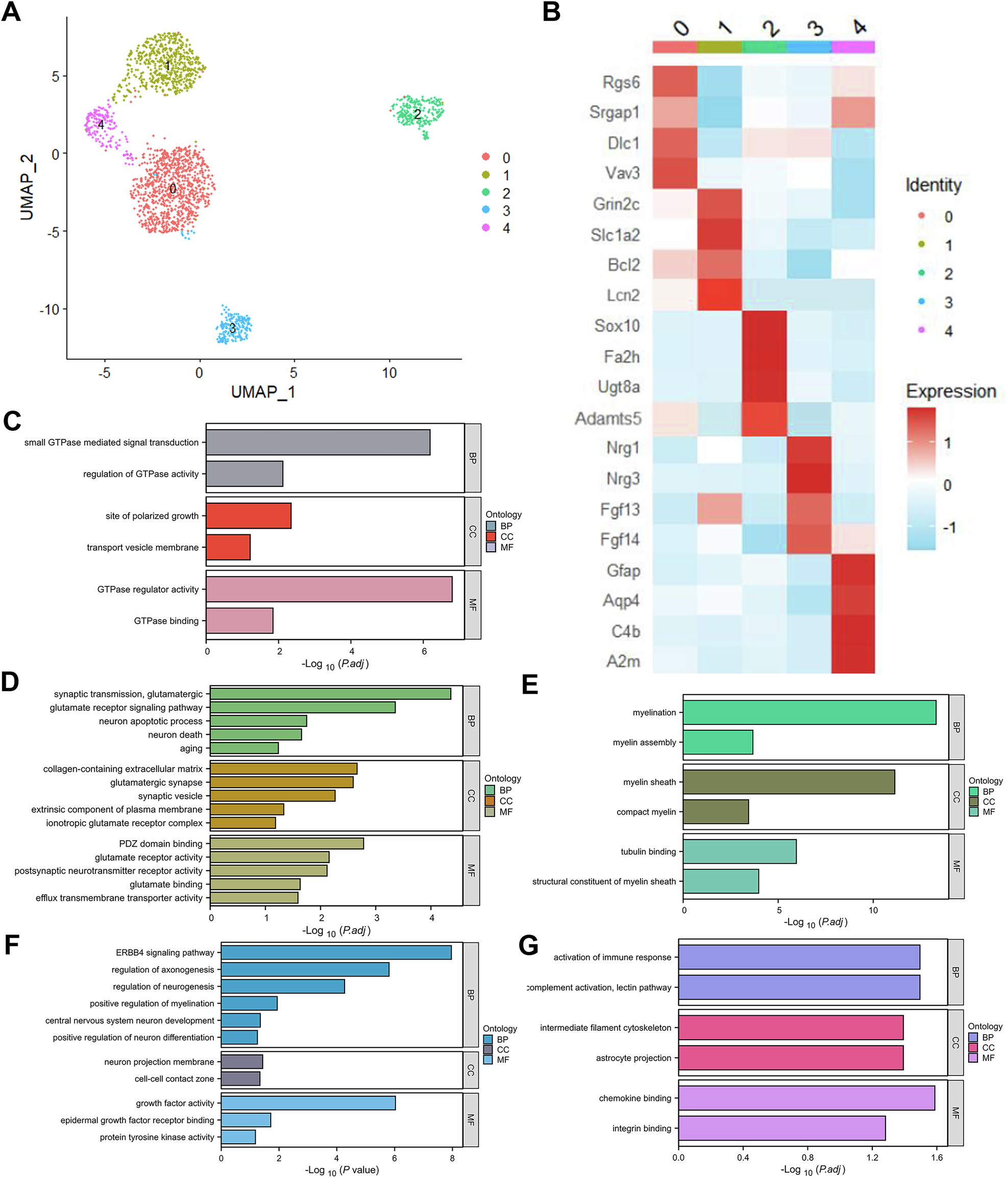
Fig. 2: Astrocyte subpopulation reconstruction.

A UMAP embedding of astrocyte nuclei, colored by cluster. B Heatmap of marker gene expression in astrocyte clusters. C–G Bar plots of GO functional annotations for marker gene expression in astrocyte clusters 0–4.