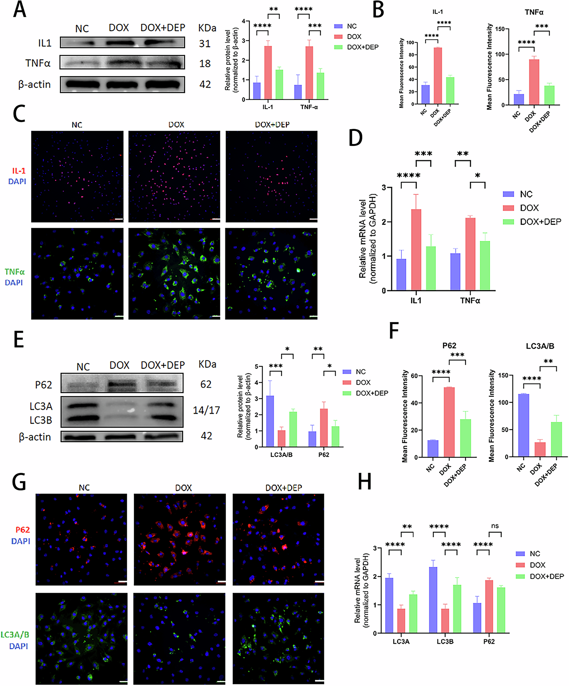
Fig. 4: Role of DEPTOR in inflammation, chemokine regulation, and cellular autophagy in NPCs.

A WB detection and quantitative analysis of DOX-induced NP inflammation and chemokines (IL-1 and TNFα). B, C Immunofluorescence and quantitative analysis of IL-1 and TNFα in DOX-induced NPCs; scale bar: 200 µm. D RT-PCR analysis of IL-1 and TNFα in DOX-induced NPCs. E WB detection and quantitative analysis of the autophagy markers LC3 A/B and P62 in DOX-induced NPCs. F, G Immunofluorescence and quantitative analysis of LC3 A/B and P62 in DOX-induced NPCs; scale bar: 200 µm. H RT-PCR analysis of LC3 A/B and P62 in DOX-induced NPCs. Data are presented as means ± standard deviations; ns nonsignificant; *p < 0.05; **p < 0.01; ***p < 0.001; ****p < 0.0001.