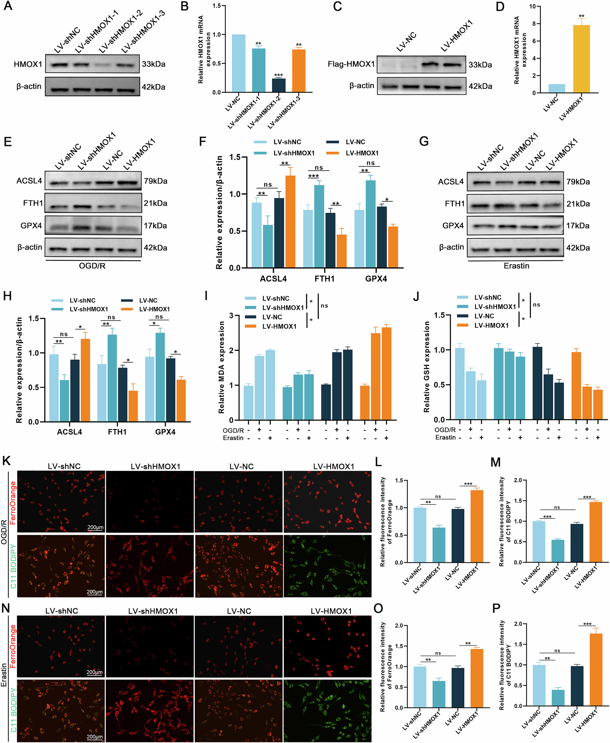
Fig. 3: HMOX1 promotes ferroptosis in vitro.

PC12 cells were transfected with LV-shHMOX1 or LV-HMOX1. A, B Western blotting and qRT-PCR analysis of the most effective knockdown sequences (n = 3). C, D Western blotting and qRT-PCR analysis of HMOX1 expression post-LV-HMOX1 transfection (n = 3). E–H Western blotting analysis of ferroptosis-related protein expression in OGD/R (OGD: 6 h; R: 24 h) and Erastin (2 μM, 24 h) treated cells (n = 3). I, J Quantification of MDA and GSH levels in OGD/R and Erastin treated cells (n = 6). K–P FerroOrange and C11-BODIPY staining were used to detect the levels of intracellular Fe²⁺ and lipid peroxidation (n = 6). *P < 0.05, **P < 0.01, ***P < 0.001.