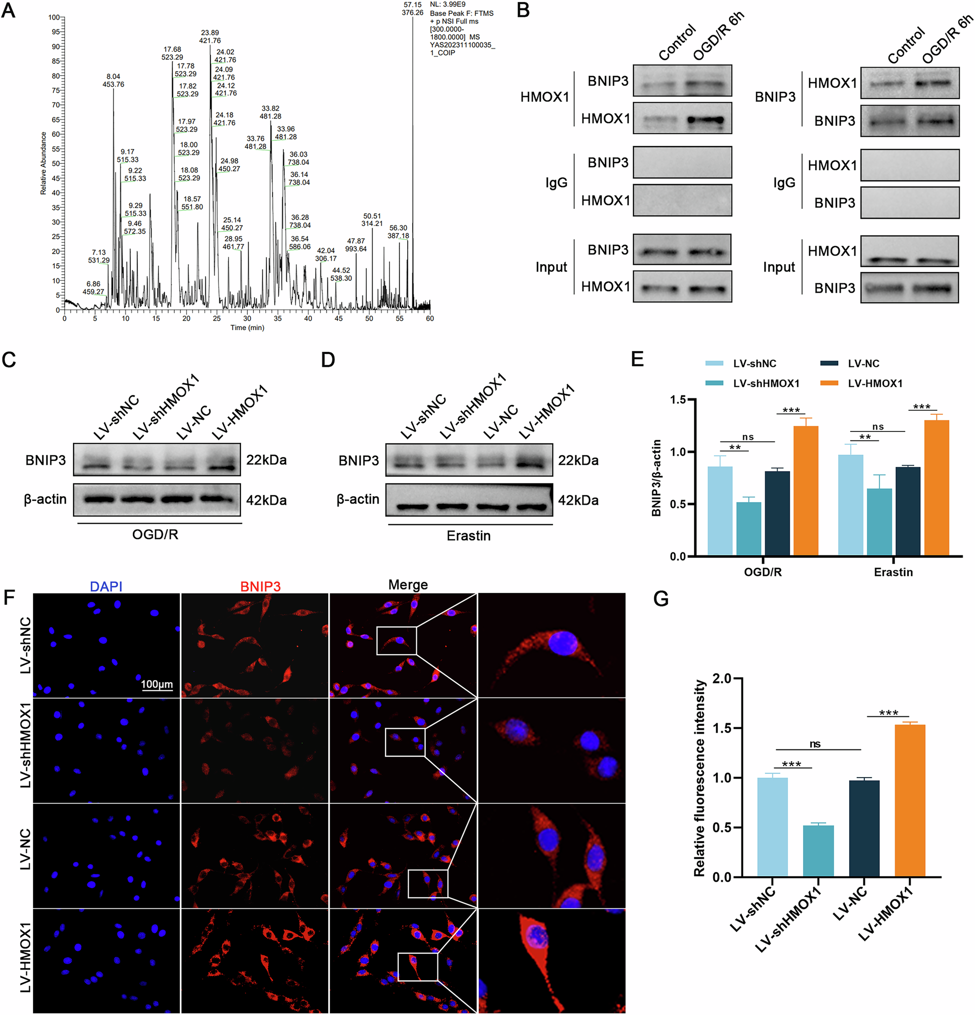
Fig. 4: HMOX1 and BNIP3 interactions.

A IP/MS analysis identified HMOX1-interacting proteins. BNIP3 was identified as an HMOX1-interacting protein. B Co-IP assessed endogenous protein interactions in PC12 cell lysates under physiological conditions or post-OGD/R (OGD: 6 h; R: 24 h). Immunoprecipitation with anti-HMOX1 or anti-IgG antibodies, followed by immunoblotting with anti-BNIP3, was performed. Conversely, immunoprecipitation with anti-BNIP3 or anti-IgG, followed by immunoblotting with anti-HMOX1, confirmed endogenous interactions (n = 3). C–E Western blotting analysis of BNIP3 expression in OGD/R (OGD: 6 h; R: 24 h) and Erastin (2 μM, 24 h) treated cells (n = 3). F, G Immunofluorescence analysis of BNIP3 expression post-HMOX1 knockdown and overexpression (n = 6). *P < 0.05, **P < 0.01, ***P < 0.001.