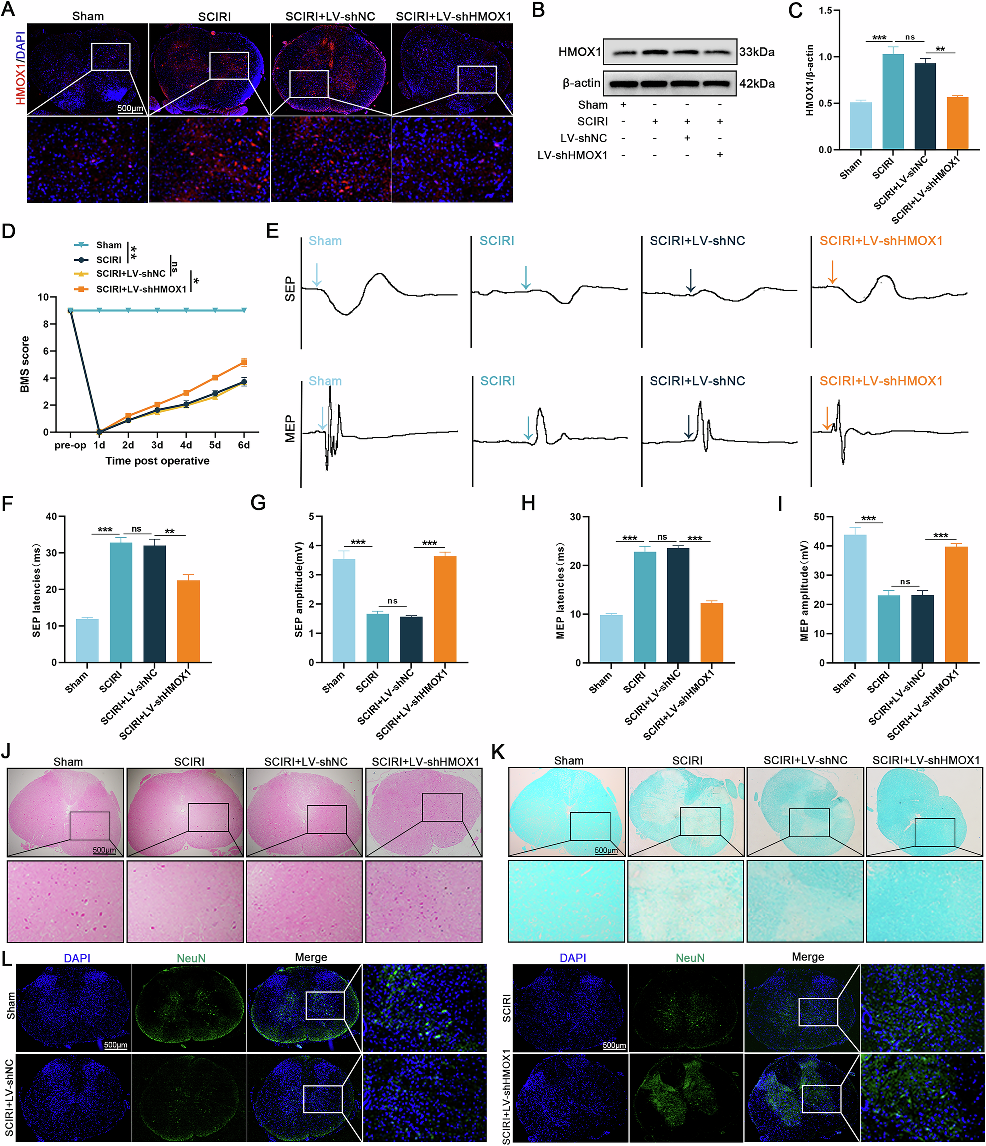
Fig. 7: HMOX1 knockdown promotes neurological function recovery after SCIRI.

A Immunofluorescence staining of HMOX1 expression in spinal cord tissues post-SCIRI (I: 45 min; R: 48 h) (n = 6). B, C Western blot analysis of HMOX1 expression across groups (n = 3). D Results of BMS scores of rats after SCIRI (n = 6). E Neurophysiological evaluation via SEP and MEP (arrow indicates evoked potential onset) (n = 6). F–I Quantitative analysis of SEP and MEP latency and amplitude (n = 6). J Representative HE staining of spinal cord tissues across groups post-SCIRI (n = 6). K Representative LFB staining of spinal cord tissues across groups post-SCIRI (n = 6). L Representative immunofluorescence staining of NeuN in spinal cord tissues across groups post-SCIRI (n = 6). *P < 0.05, **P < 0.01, ***P < 0.001.