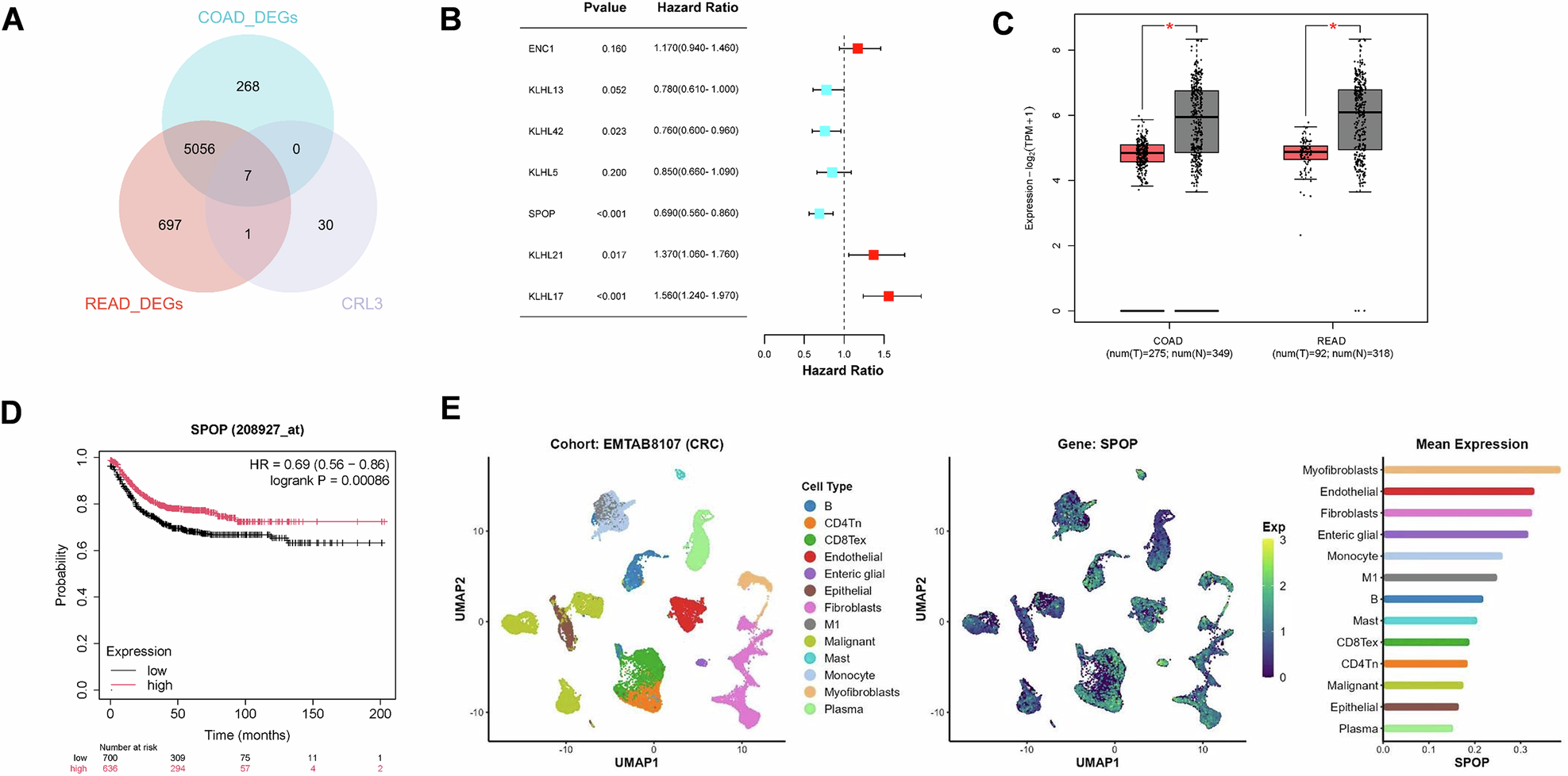
Fig. 1: Low expression of SPOP is observed in CRC and is associated with a longer prognosis.

A The Venn diagram displays the intersection of differentially expressed genes (DEGs) from the TCGA-COAD and TCGA-READ datasets with genes associated with CRL3. B Forest plot of candidate genes identified via univariate Cox regression analysis. C SPOP expression profiles of COAD and READ tumor samples and normal tissues based on the GEPIA. D Kaplan‒Meier analysis of the RFS of CRC patients stratified by SPOP expression was performed via the online tool Kaplan‒Meier Plotter. E t-SNE showing SPOP expression in different subpopulations of human CRC samples by single-cell sequencing.