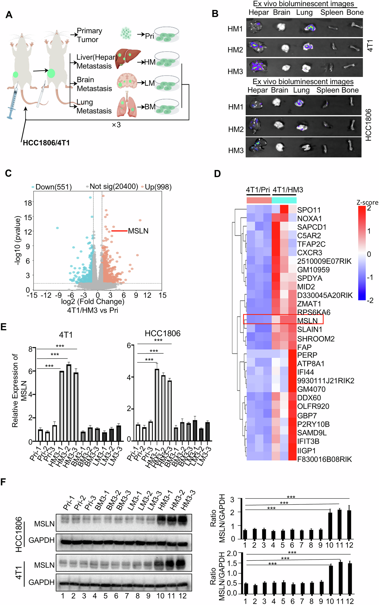
Fig. 1: Elevated MSLN in liver metastatic TNBC cells.
From: MSLN-mediated activation of EGFR-ERK1/2 signaling drives liver metastasis in breast cancer

A Pattern diagram for the establishment of an organotropic metastasis mouse model: following in situ injection and systemic dissemination, organotropic metastatic variants were established through serial in vivo selection. Cells isolates from liver, brain, and lung metastases (first generation) were designated HM1, BM1, and LM1. Subsequent orthotopic re-implantation of these lines yielded second-generation derivatives (HM2, BM2, LM2), and the same procedure applied to the second-generation cells generated third-generation metastatic isolates (HM3, BM3, LM3). (“× 3” denotes three consecutive in vivo selections.) B Representative ex vivo bioluminescence images of HCC1806 and 4T1 cell hepatotropic metastasis in major organs. C Volcano plots showing gene expression differences (HM3: third-generation liver metastatic cells; Pri: Primary tumor cell), the RNAs that are markedly elevated and downregulated are indicated by red and blue dots, respectively. D Heatmap illustrating top 30 upregulated genes in 4T1/ HM3 compared to 4T1/Pri cells. E QRT-PCR to detect relative MSLN mRNA expression levels across metastatic organ (LM3/BM3: third-generation lung/brain metastatic cells). F WB analysis of MSLN protein levels in Pri and organ metastatic 4T1/HCC1806 cells. (n = 3 biological replicates, 3 samples of cells from 3 different mice) (Data are presented as the mean ± SD; ***P < 0.001).