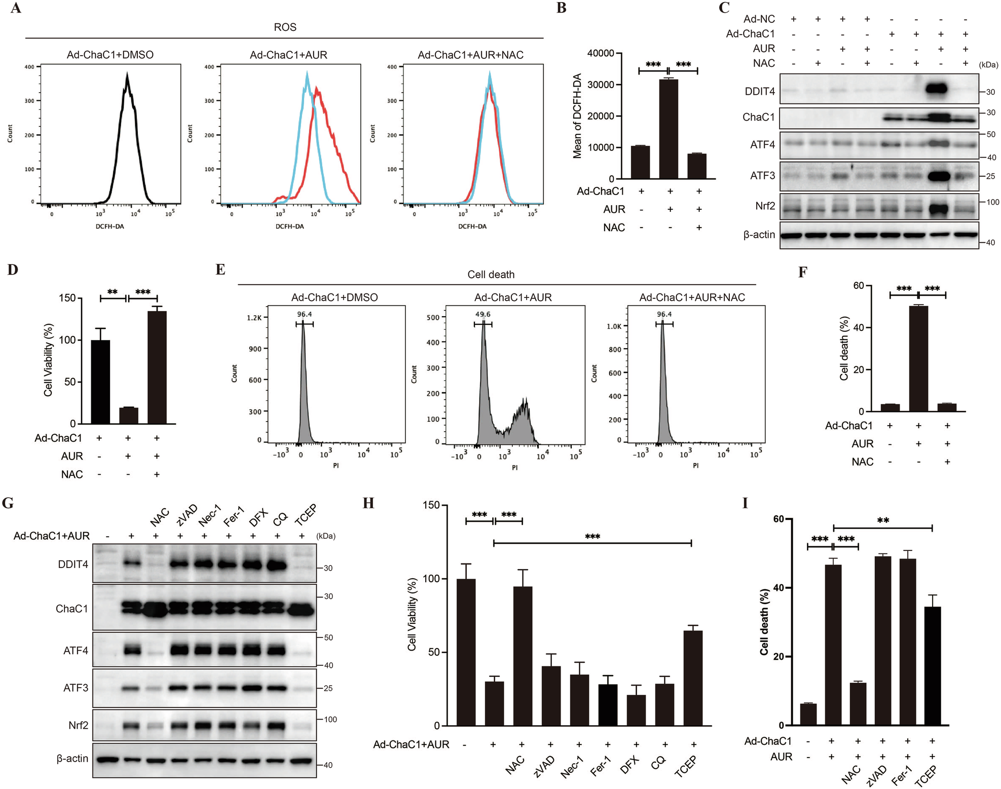
Fig. 4: Disulfide reducing agents attenuate AUR-induced Cell death in ChaC1-overexpressed cells.

A, B Huh7 cells were infected with 1×108 pfu/mL Ad-ChaC1 for 24 h. Cells were pre-treated with 5 mM NAC for 1 h. And then cells were treated with 0.3 µM AUR for 12 h. ROS levels were measured by DCFH-DA staining followed by flow cytometric analysis. C The expression levels of DDIT4, ChaC1, ATF4, ATF3 and Nrf2 were determined by western blotting. D Cell viabilities were measured by CCK8 assay. E, F Cell death assays were performed. G Huh7 cells were infected with 1×108 pfu/mL Ad-ChaC1 for 24 h. Cells were pre-treated with cell death inhibitors (zVAD: 10 µM, Nec-1: 10 µM, Fer-1: 10 µM, DFX: 200 µM, CQ: 10 µM, TCEP: 5 mM) for 1 h and then treated with 0.5 µM AUR for 12 h. The expression levels of DDIT4, ChaC1, ATF4, ATF3 and Nrf2 were determined by western blotting. H Cell viabilities were measured by CCK8 assays. I Cell death was measured by propidium iodide staining (1 µg/mL) followed by flow cytometric analysis.