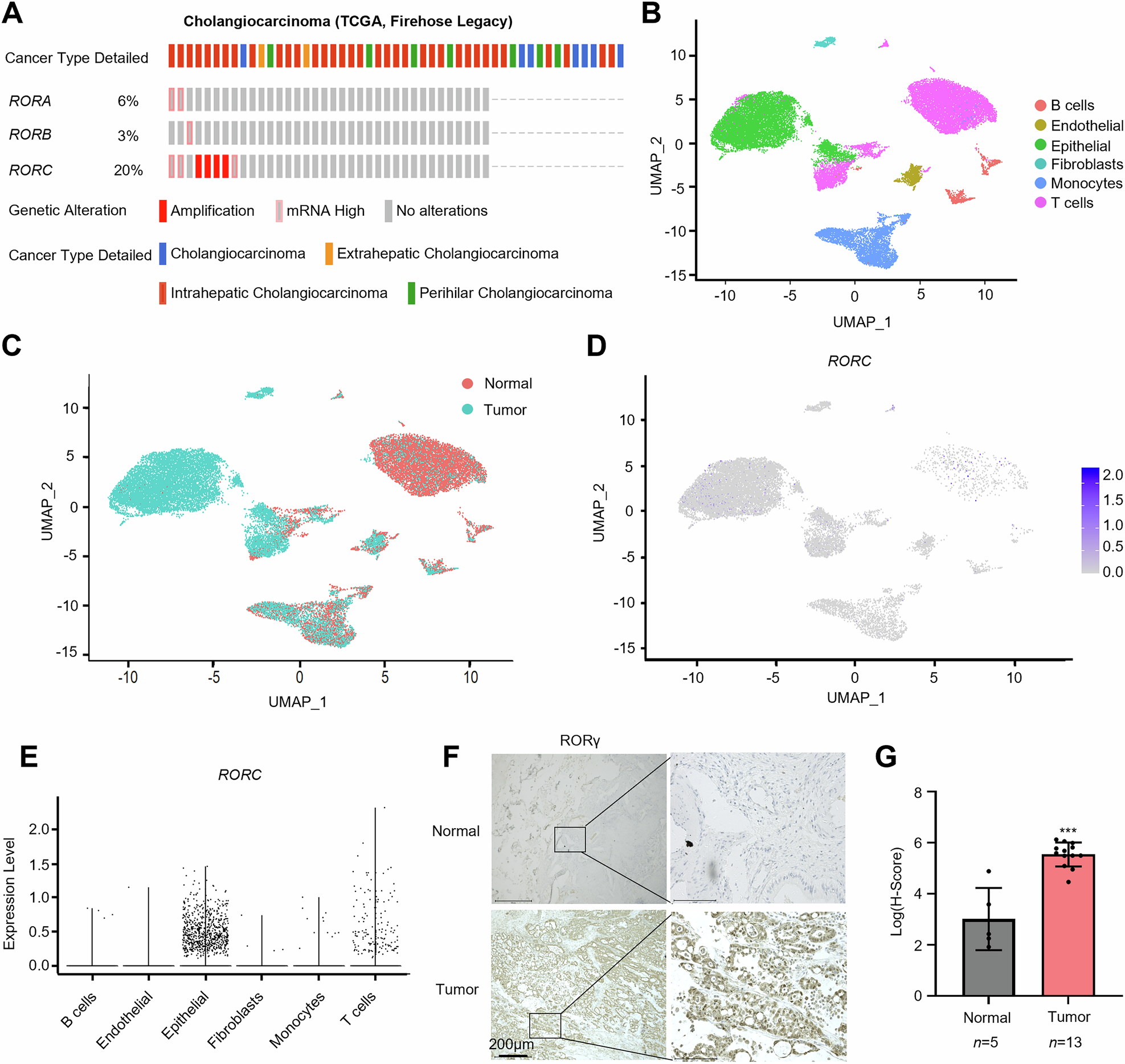
Fig. 1: RORγ is highly expressed in iCCA.

A Oncoprint display from cBioPortal of ROR family genes alterations in CCA tumors, with 51 queried patients/samples. B, C Single-cell sequencing analysis of iCCA patients (GSE138709) was conducted. Cells were grouped into distinct clusters based on their genomic profiles. Additionally, the cells were categorized by their origin, highlighting normal (N) and tumor (T) samples. D, E The mRNA levels of RORC across various cell types in tumor samples are presented. The plot illustrates RORC expression levels across different cell types, with notably higher expression observed in epithelial cells. F, G Representative images and analysis of IHC staining for RORγ expression in iCCA tumors (n = 13) and normal tissues (n = 5). Scale bars, 200 μm. Data are presented as mean ± SD. *p < 0.05, **p < 0.01, ***p < 0.001.