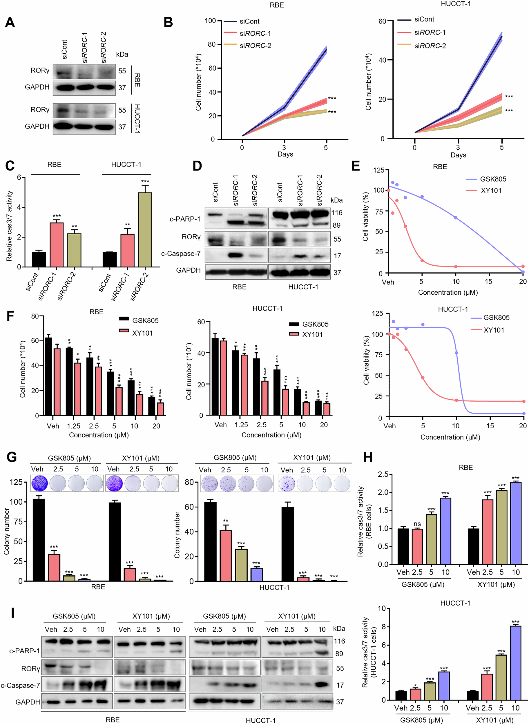
Fig. 2: RORγ inhibition suppresses cell proliferation and induces apoptosis in iCCA.

A Western blotting analysis was performed on RBE and HUCCT-1 cells transfected with RORC siRNAs or control. n = 3 biological replicates. B RBE and HUCCT-1 cells were transfected with control or RORC siRNAs, and live cells were counted at the indicated time points following transfection. n = 3 biological replicates. C RBE and HUCCT-1 cells were treated as in (B), and caspase-3/7 (cas3/7) activities were tested for apoptosis analysis. n = 3 biological replicates. D RBE and HUCCT-1 cells were transfected with RORC siRNAs or control, after which indicated proteins were detected by immunoblotting. n = 3 biological replicates. E An assay was conducted using Cell-Titer GLO (Promega) to assess the viability of RBE and HUCCT-1 cells treated with either a vehicle or specified concentrations of the RORγ antagonists GSK805 and XY101 over a period of 4 days. n = 3 biological replicates. F For RBE and HUCCT-1 cells that had been treated with the indicated concentrations of RORγ antagonists GSK805 and XY101 for 4 days, viable cells were counted following treatment. n = 3 biological replicates. G RBE and HUCCT-1 cells were treated with DMSO or the indicated concentrations of RORγ antagonists GSK805 and XY101 for 14 days, after which colony formation was measured. n = 3 biological replicates. H Caspase-3/7 (cas3/7) activities in RBE and HUCCT-1 cells were treated with the indicated concentrations of RORγ antagonists GSK805 and XY101 for 4 days. n = 3 biological replicates. I Immunoblotting analysis of the indicated proteins in RBE and HUCCT-1 cells treated with DMSO or the indicated RORγ antagonists. n = 3 biological replicates. All data from in vitro experiments shown above are the mean ± SD. *p < 0.05, **p < 0.01, ***p < 0.001.