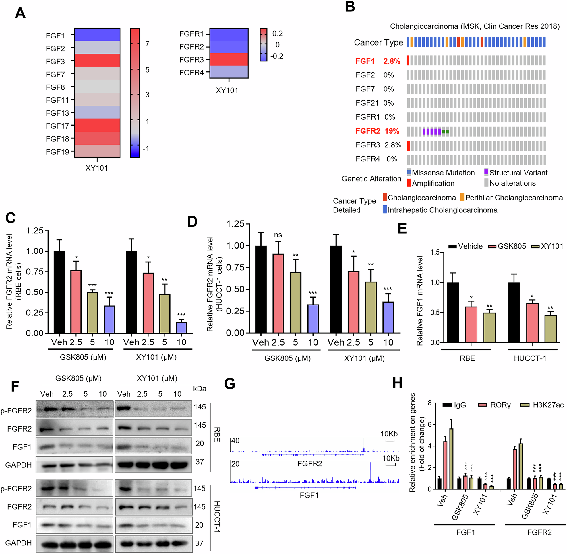
Fig. 4: RORγ directly regulates the transcription of FGF1 and FGFR2 in iCCA cells.

A Heatmap of mRNA expression changes of FGF family genes and FGFR family genes in HUCCT-1 cells treated for 2 days with 5 μM XY101. B Oncoprint display from cBioPortal of FGF family genes and FGFR family genes alterations in iCCA tumors. C, D qRT-PCR analysis of FGFR2 mRNA in iCCA cells treated with DMSO or RORγ antagonists (GSK805 and XY101) at indicated concentrations for 2 days. n = 3 biological replicates. E qRT-PCR assay of FGF1 mRNA in RBE and HUCCT-1 cells after treatment with DMSO, 5 μM GSK805 or XY101 for 2 days. n = 3 biological replicates. F Immunoblotting assay of indicated proteins in RBE and HUCCT-1 cells after treatment with DMSO, or RORγ antagonists (GSK805 and XY101) at indicated concentrations for 2 days. n = 3 biological replicates. G The genome browser illustrates RORγ-binding events on the promoters of the FGF1 and FGFR2 genes in triple-negative breast cancer cells, as previously reported. These findings are derived from our previous ChIP-seq dataset (GEO: GSE126380). H ChIP-qPCR analysis was performed to assess the relative enrichment of RORγ or H3K27ac at the promoters of the FGF1 and FGFR2 genes in iCCA cells treated with 5 μM GSK805 or XY101 for 2 days. The fold change indicates the enrichment of these factors at the gene promoters in response to GSK805 and XY101, normalized to the IgG enrichment in vehicle-treated cells, which was set as 1. All data from in vitro experiments shown above are the mean ± SD. *p < 0.05, **p < 0.01, ***p < 0.001.