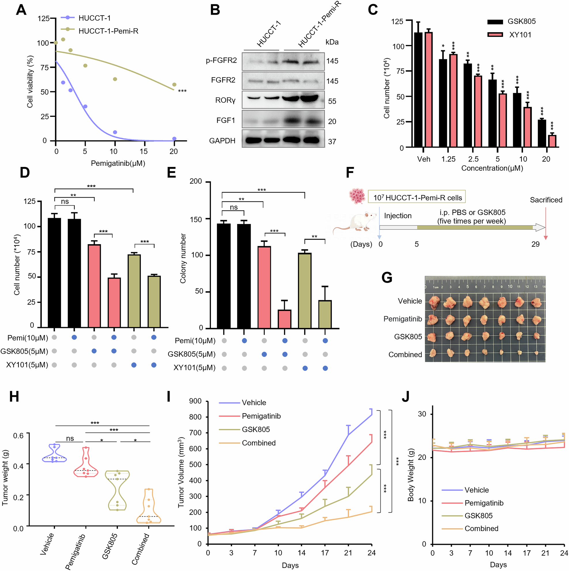
Fig. 6: Targeting RORγ overcomes resistance to pemigatinib in iCCA.

A Viability was performed to detect the sensitivity of HUCCT-1 and pemigatinib-resistant HUCCT-1(HUCCT-1-Pemi-R) cells treated with different concentrations of pemigatinib for 4 days. B Western blotting assay of the indicated proteins in HUCCT-1 and HUCCT-1-Pemi-R cells. C HUCCT-1-Pemi-R cells were treated with the indicated concentrations of RORγ antagonists GSK805 and XY101 or DMSO, live cells were counted. n = 3 biological replicates. D, E HUCCT-1-Pemi-R cells were treated with RORγ antagonists GSK805, XY101, and pemigatinib, either alone or in combination with GSK805 or XY101 and pemigatinib. Live cells counting and colony formation assay were conducted to evaluate cells survival. n = 3 biological replicates. F Schematic depiction of HUCCT-1-Pemi-R cells subcutaneous xenografts establishment and treatment. G, H Mice bearing HUCCT-1-Pemi-R xenografts were treated with PBS (n = 7), GSK805 (i.p., 5 mg/kg, n = 7), pemigatinib (i.p., 5 mg/kg, n = 7), or a combination of GSK805 and pemigatinib. Representative photos of the tumors were taken, and mean tumor weight ± SEM was shown. I Nude mice bearing HUCCT-1-Pemi-R subcutaneous xenografts were administered either a PBS (i.p., n = 7), GSK805 (i.p., 5 mg/kg, n = 7), pemigatinib (i.p., 5 mg/kg, n = 7), or a combination of GSK805 and pemigatinib five times a week. Tumor volume was measured twice a week and mean tumor volume ± SEM was shown. J Mice body weight was measured twice a week from different treatment groups described in (I) during the treatment period (presented as the mean ± SEM, n = 7). All data from in vitro experiments shown above are the mean ± SD and data shown from in vivo experiments are the mean ± SEM.*p < 0.05, **p < 0.01, ***p < 0.001.