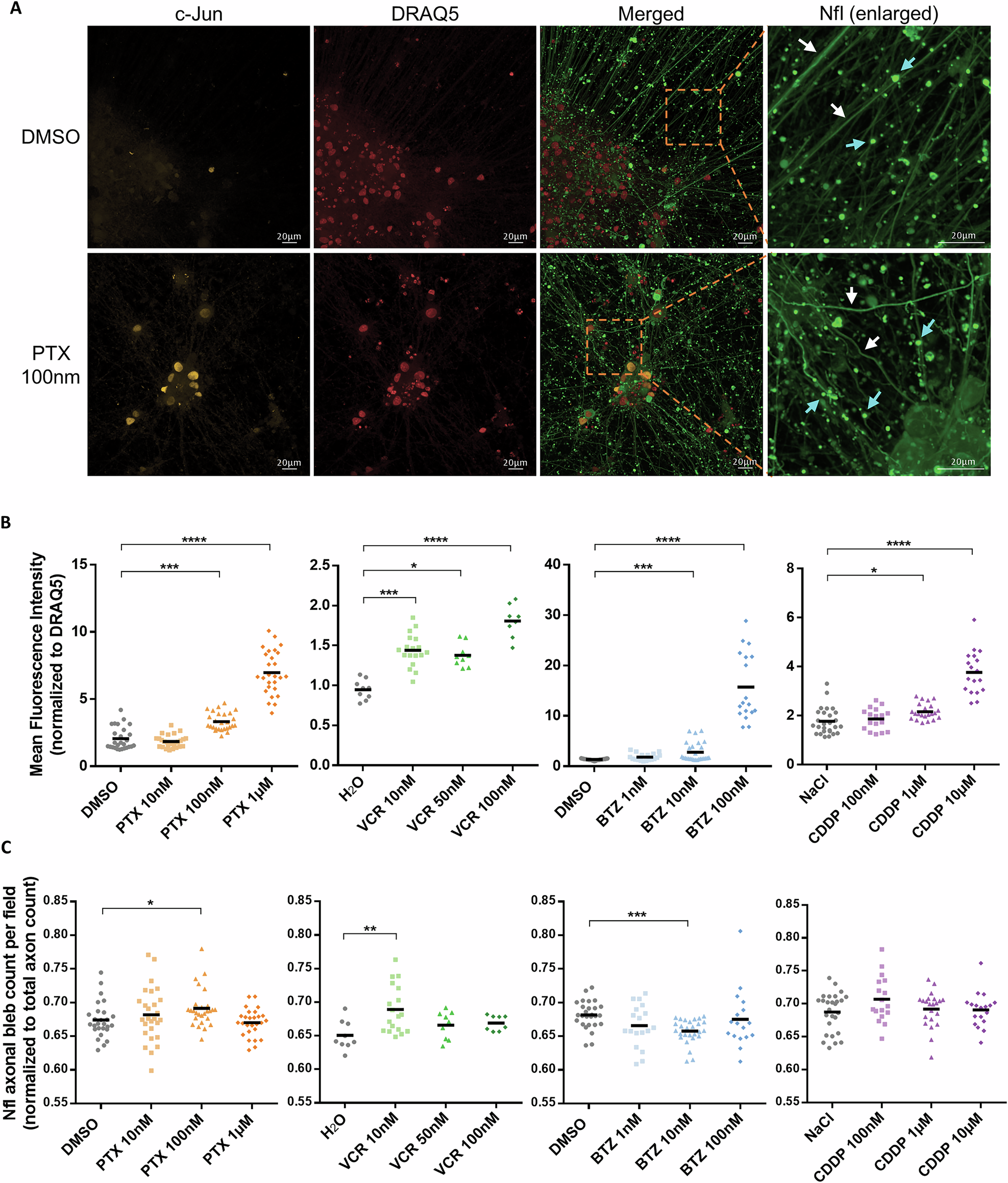
Fig. 1: c-Jun expression and axonal blebs are increased when iPSC-DSN are incubated with cytotoxic drugs.
From: c-Jun inhibition mitigates chemotherapy-induced neurotoxicity in iPSC-derived sensory neurons

A Representative immunofluorescent images of DMSO- or PTX-treated iPSC-DSN. After 72 h of treatment with 100 nM of PTX, the iPSC-DSN displayed increased c-Jun expression and compromised axon integrity in comparison to its vehicle counterpart (scale bar: 20 µm). Selected areas (of the neurofilament light chain layer), encased by dotted orange box, have been enlarged with axons marked by white arrows and blebs marked by cyan arrows. B Mean fluorescence intensity (MFI) of c-Jun normalized to MFI of a nuclear dye, DRAQ5, increases upon 72 h treatment with PTX, VCR, BTZ or CDDP (n = 27 in each group). C Neurofilament bleb count per field normalized to total axon count obtained via ImageJ increases upon 72 h treatment with 100 nM PTX or 10 nM VCR but decreases with 10 nM BTZ (n = 27 in each group). For B and C, data points from 3 wells per treatment condition and 9 fields per well were plotted. Statistical significance was assessed using the Kruskal–Wallis test, followed by Dunn’s multiple comparisons test. *p < 0.05, **p < 0.01, ***p < 0.001, ****p < 0.0001.