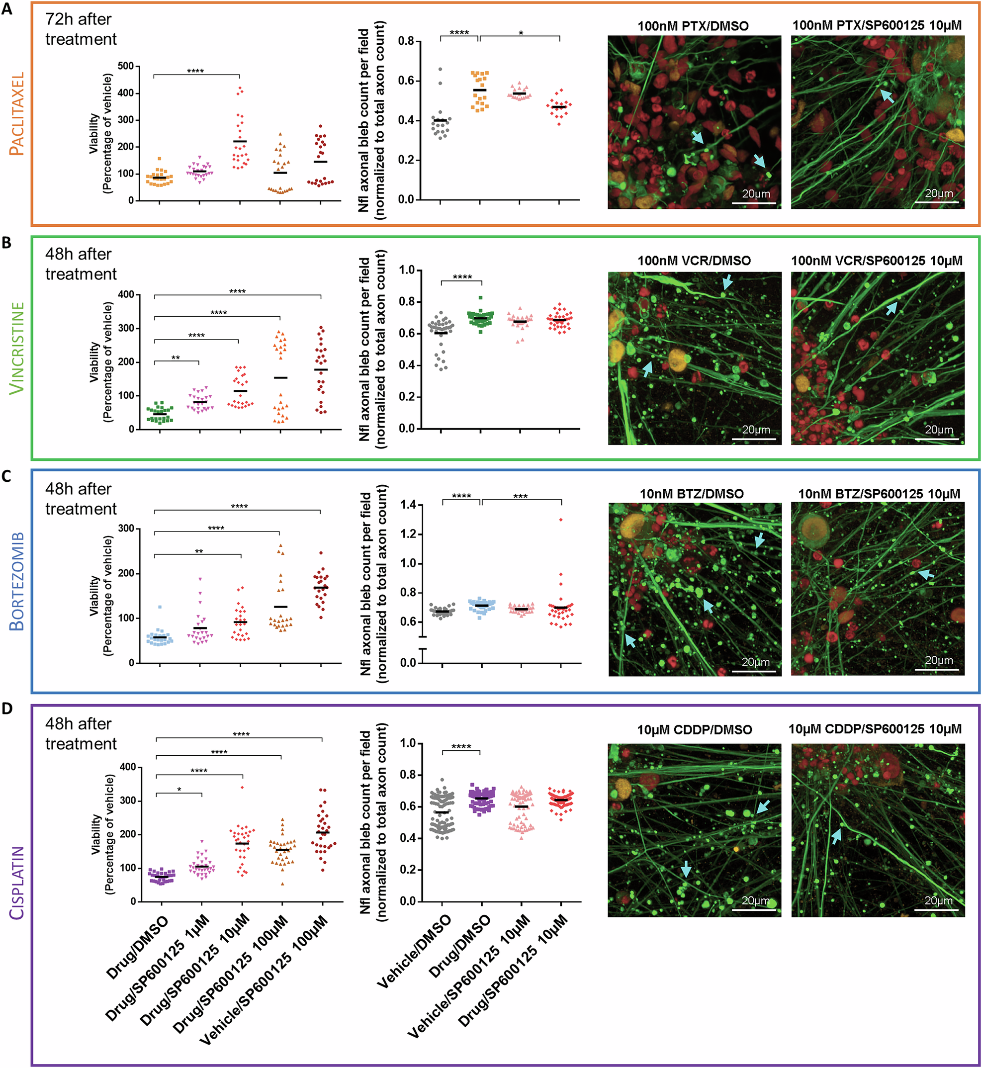
Fig. 3: c-Jun inhibition improves iPSC-DSN cell viability and axon degeneration.
From: c-Jun inhibition mitigates chemotherapy-induced neurotoxicity in iPSC-derived sensory neurons

iPSC-DSN were treated with A 100 nM PTX for 72 h, B 100 nM VCR for 48 h, C 10 nM BTZ for 48 h or D 10 µM CDDP for 48 h in conjunction with SP6000125 at increasing concentrations from 1 µM to 100 µM. Luminescence as a measure of cell viability was normalized to vehicle control (Vehicle/DMSO = 100%). Neurofilament axonal bleb count was obtained from immunofluorescent images using ImageJ and normalized to total axon count per field. Confocal images obtained from high content screening display neurofilament light chain in green, c-Jun in yellow and DRAQ5 in red (scale bar: 20 µm). Images have been enlarged and blebs annotated with cyan arrows. The original, uncropped images can be found in Supplementary Fig. S12. For the viability assay, 2 batches of differentiation (biological replicates) were seeded across ≥4 plates (technical replicates) with 6 wells per treatment condition (n = 24 for PTX, VCR and BTZ, n = 34 for CDDP). For axonal bleb quantification, ≥3 wells per treatment condition and ≥6 fields per well were imaged for each group (n = 18 for PTX, n = 36 for VCR and BTZ, n = 100 for CDDP). Statistical significance was determined using the Kruskal–Wallis test, followed by Dunn’s multiple comparisons test. *p < 0.05, **p < 0.01, ***p < 0.001, ****p < 0.0001.