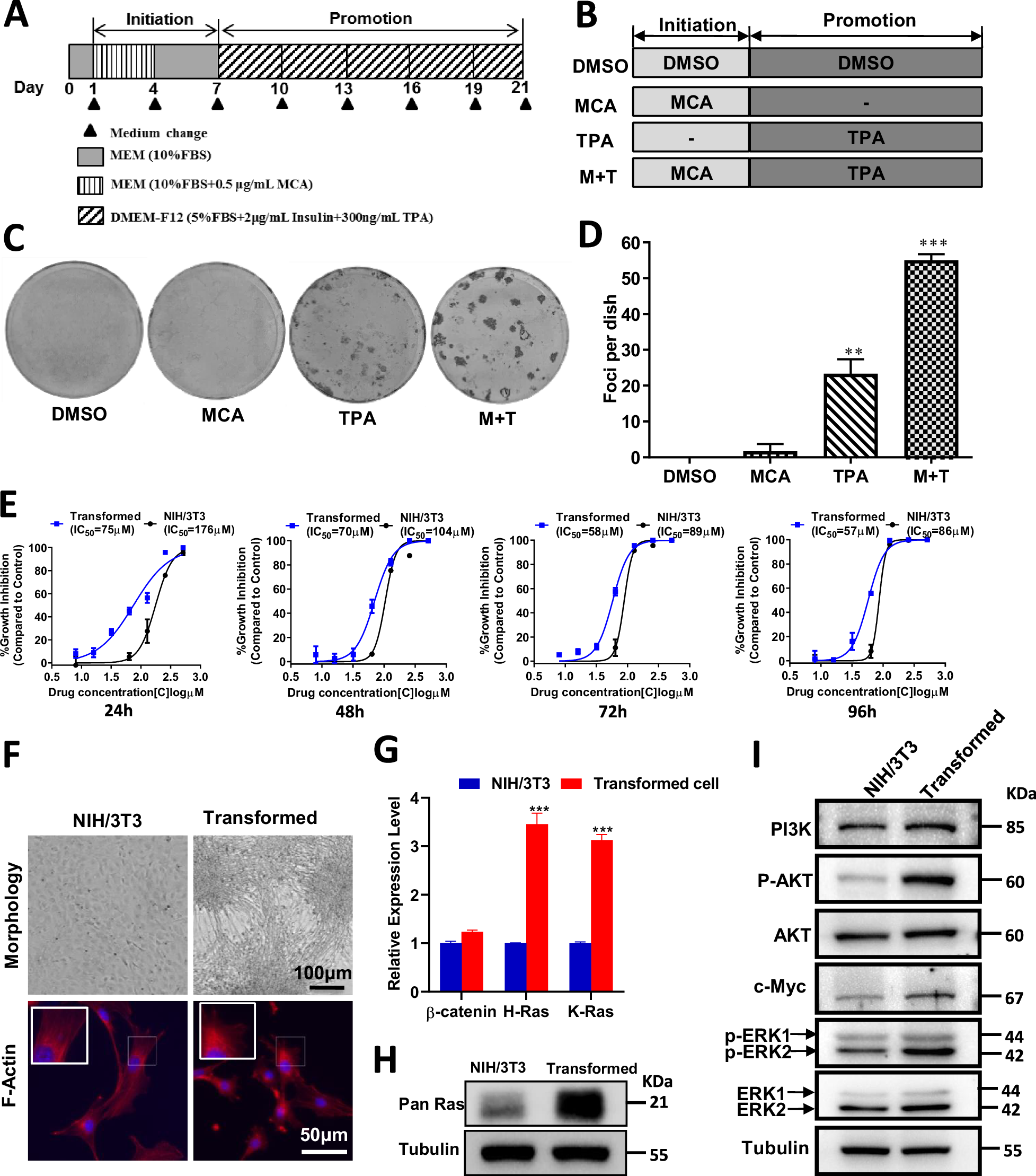
Fig. 1: Establishment of a cell transformation model using MCA and TPA induction.

A Schematic flowchart of the two-stage transformation protocol. B Overview of treatment groups used in the transformation assay. C Foci formation assay following transformation, visualized by 0.04% Giemsa staining; representative images shown for each group (n = 3). M + T: MCA + TPA. D Quantification of foci number per dish across treatment groups. E Cell viability comparison of parental NIH/3T3 and transformed cells following SS treatment over time (24, 48, 72, and 96 h). F Morphological differences and F-actin staining in parental and transformed cells after 10 days in culture; F-actin labeled with TRITC-conjugated Rhodamine Phalloidin (red), nuclei stained with DAPI (blue). Scale bars: 100 µm (upper panels), 50 µm (lower panels). G qRT-PCR analysis of β-catenin, H-Ras, and K-Ras mRNA expression in parental versus transformed cells. H Immunoblot detection of Pan-Ras protein levels in the indicated groups. I Immunoblot analysis of oncogenic signaling proteins (p-AKT, p-ERK, PI3K, and c-Myc) in parental and transformed cells. Significance levels were annotated as follows: P < 0.05 (*), P < 0.01 (**), P < 0.001 (***). Error bars represent mean ± s.d.