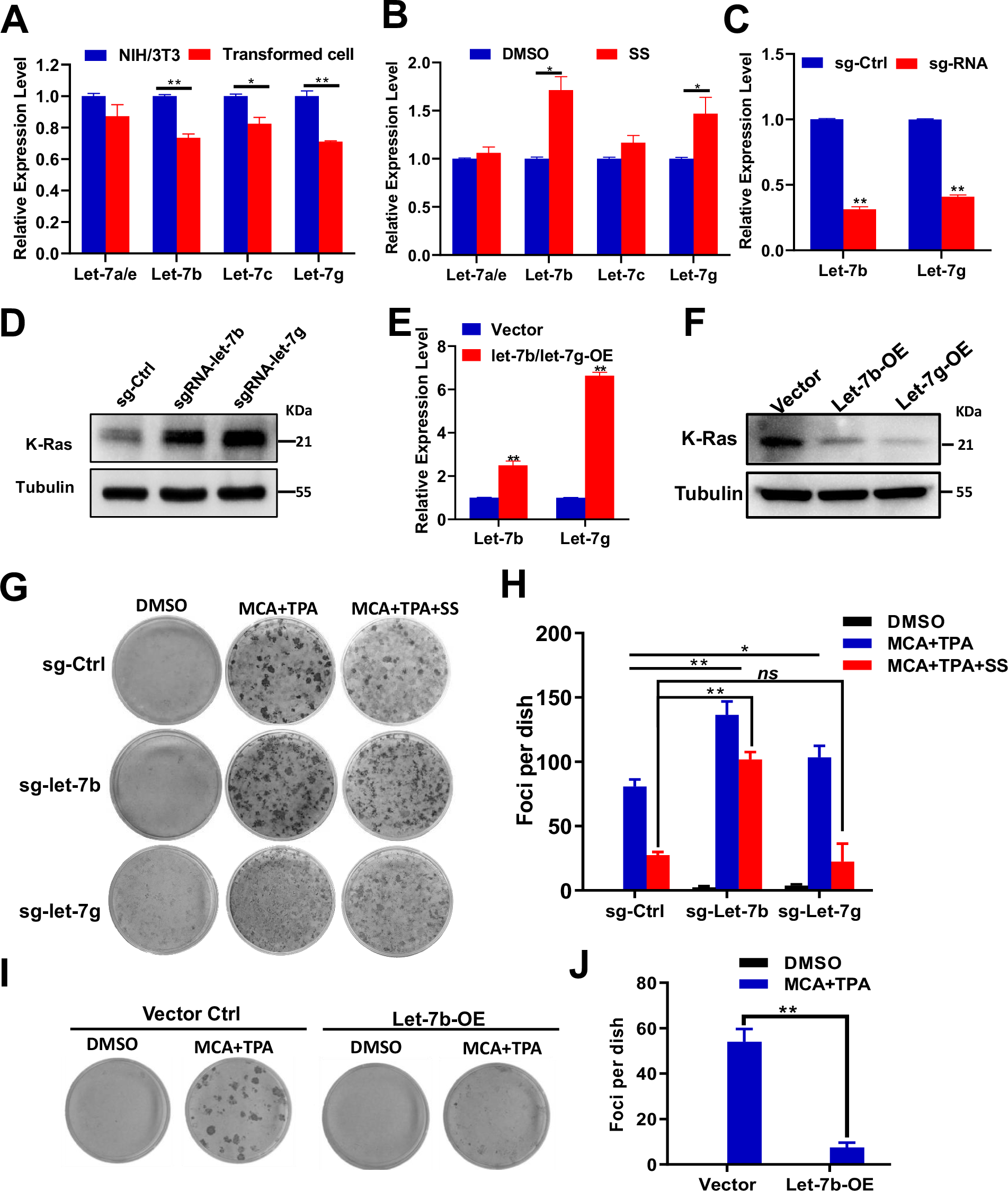
Fig. 4: MicroRNA let-7b mediates sulindac sulfide (SS)-induced inhibition of NIH/3T3 cell transformation by targeting K-Ras expression.

A qRT-PCR analysis of let-7 family miRNA expression in parental NIH/3T3 and transformed cells. B SS treatment induces let-7b expression in transformed cells. C qRT-PCR of let-7b and let-7g in CRISPR/Cas9-edited NIH/3T3-sg-Ctrl, sg-let-7b, and sg-let-7g cells. D Immunoblot analysis of K-Ras protein levels in the same CRISPR-edited cells. E qRT-PCR of let-7b and let-7g expression in NIH/3T3-Vector, let-7b-overexpressing, and let-7g-overexpressing cells. F Immunoblot showing K-Ras levels in corresponding overexpression lines. Representative images (G) and quantification (H) of foci formation in NIH/3T3-sg-Ctrl, sg-let-7b, and sg-let-7g cells (n = 3). Representative images (I) and quantification (J) of foci in NIH/3T3-Vector and let-7b-overexpressing NIH/3T3 cells (n = 3). Significance levels were annotated as follows: P < 0.05 (*), P < 0.01 (**), P < 0.001 (***); NS not significant (P > 0.05). Error bars represent mean ± s.d.