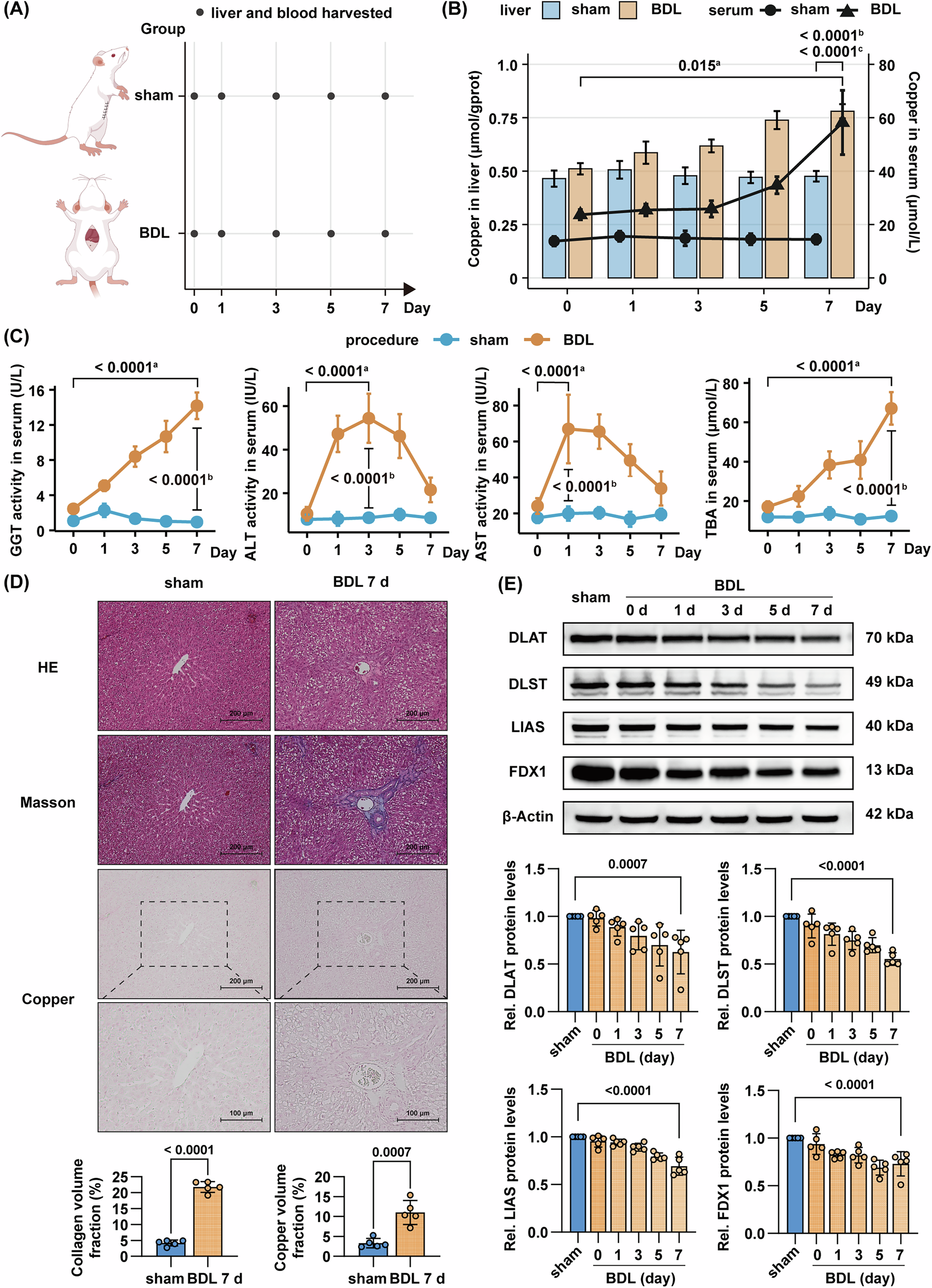
Fig. 2: Obstructive cholestasis induces dysregulated copper homeostasis with concomitant liver injury and cuproptotic changes in rats.

A Schematic diagram of animal experiments. Liver and blood of rats were harvested at 0, 1, 3, 5, and 7 days post-operation (“Day 0” refers to tissue collection performed 2–6 h after the completion of modeling surgery, when the animals had recovered from anesthesia and achieved stable vital signs). Dynamic changes in serum and liver copper levels (B, n = 6), serum GGT, ALT, and AST activities (C, n = 6), and serum TBA levels (C, n = 6). D Representative images of serial liver sections stained with H&E, Masson’s trichrome for collagen deposition (blue), and dithiooxamide for copper salt deposits (green granules, n = 5). Liver tissue of the sham group was harvested on day 7. Scale bar = 200 μm. Bottom: fold change in collagen volume fraction and copper volume fraction relative to sham-day 7 group. E Western blot of DLAT, DLST, LIAS and FDX1 in liver tissue of rats (n = 5). Liver tissue of the sham group was harvested on day 7. Bottom: fold change in DLAT, DLST, LIAS and FDX1 expression relative to sham-day 7 group. Data are mean ± SD. Two-way ANOVA with Tukey’s correction (B, C), unpaired Student’s t test (D), and one-way ANOVA with Šídák’s correction (E). a Comparing serum values between BDL groups at designated single time point. b Comparing serum values between sham and BDL groups at designated single time point. c Comparing liver values between sham-day 7 and BDL-day 7 groups. Abbreviations BDL bile duct ligation.